搜尋

6/30♥更新♥Matashift 自動練功 v0.3.5 (需ROOT)

瀏覽數: 2893 | 評論數: 0 | 收藏 0
關燈 | 提示:支援鍵盤翻頁<-左 右->
    組圖開啟中,請稍候......
發佈時間: 2016-7-1 11:36

正文摘要:

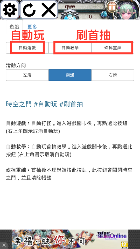
replyreload += ',' + 2037896; 改版內容 : 『計算時暫停』可以大幅降低拉錯的機率,請到設定頁面開啟 ! 所有站內附件皆會附上安全掃描報告請會員查看純淨度百分比後判斷使用(adsbygoogle = window.adsby

回覆

Copyright (C) 2010-2020 夢遊電玩論壇

廣告合作:請直接聯繫我們,並附上您預刊登位置的預算。  

快速回覆 返回頂端 返回清單