搜尋

陰陽師 Onmyoji - 助手外掛功能簡介。(隨遊戲公測發佈.)

瀏覽數: 8563 | 評論數: 0 | 收藏 0
關燈 | 提示:支援鍵盤翻頁<-左 右->
    組圖開啟中,請稍候......
發佈時間: 2016-12-3 13:17

正文摘要:

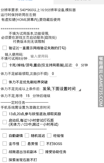
replyreload += ',' + 2073794; 1、支持卡死/斷線重連,可24小時不間斷掛機。 2、支持體力不足優先刷結界突破。 3、支持體力不足從郵箱中領取購買好的體力。 4、支持體力不足等待體力恢復後繼續掛機。 5、支持

回覆

Copyright (C) 2010-2020 夢遊電玩論壇

廣告合作:請直接聯繫我們,並附上您預刊登位置的預算。  

快速回覆 返回頂端 返回清單