搜尋

1/17 台版 白貓Project 1.0.17開關版 修改版 MOD

瀏覽數: 12286 | 評論數: 2 | 收藏 0
關燈 | 提示:支援鍵盤翻頁<-左 右->
    組圖開啟中,請稍候......
發佈時間: 2017-1-17 02:30

正文摘要:

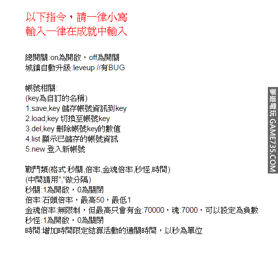
replyreload += ',' + 2078349;.copy {border: 3px dotted #0000FF;padding-right: 10px;}                          本文轉貼來源&作者 (C

回覆

girorochild 發表於 2017-2-6 01:05:06
~~~~~~~~~GDDDDDD



複製專屬你的推廣連結:發至FB與各論壇宣傳:累積點數換GP商品 & 藍鑽
每五點閱率就可以兌換藍鑽積分或遊戲點卡 夢遊推廣文章換GP商品
222222222222222 發表於 2017-1-22 01:43:08
多谢提供

Copyright (C) 2010-2020 夢遊電玩論壇

廣告合作:請直接聯繫我們,並附上您預刊登位置的預算。  

快速回覆 返回頂端 返回清單