搜尋

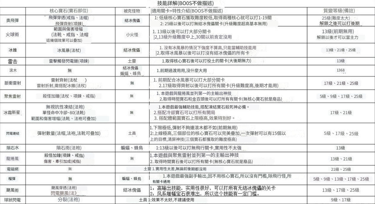
甘道夫醒醒啦技能詳解:11月2日修改版的技能介紹、局外升級和局內升級

瀏覽數: 7773 | 評論數: 0 | 收藏 0
關燈 | 提示:支援鍵盤翻頁<-左 右->
    組圖開啟中,請稍候......
發佈時間: 2023-11-14 15:33

正文摘要:

介紹: 在遊戲世界中,技能是玩家角色成長和發展的關鍵元素之一。本文將詳細解釋一個名為「甘道夫醒醒啦」的技能,此技能具有11月2日修改版的特點。我們將以圖片來呈現技能的介紹、局外升級簡介以及局內升級的順序

回覆

Copyright (C) 2010-2020 夢遊電玩論壇

廣告合作:請直接聯繫我們,並附上您預刊登位置的預算。  

快速回覆 返回頂端 返回清單