搜尋

《向殭屍開炮》終極攻略:非課金玩家必看!機械流、寶石選擇與刷關技巧詳解

瀏覽數: 3552 | 評論數: 0 | 收藏 0
關燈 | 提示:支援鍵盤翻頁<-左 右->
    組圖開啟中,請稍候......
發佈時間: 2024-6-2 22:33

正文摘要:

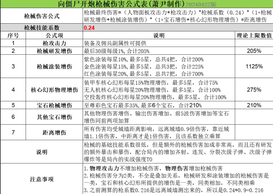
前情提要需看 《向殭屍開炮》最佳攻略:從寶石選擇到完美開局,帶你輕鬆推圖卡關! https://www.game735.com/thread-393630-1-1.html ## 向殭屍開炮遊戲攻略 ### 一、遊戲策略 1. **機械流策略**:   &nb

回覆

Copyright (C) 2010-2020 夢遊電玩論壇

廣告合作:請直接聯繫我們,並附上您預刊登位置的預算。  

快速回覆 返回頂端 返回清單