搜尋

熱血江湖:歸來邪刀攻略大全 | 技能、氣功搭配及實戰技巧全解析

瀏覽數: 1067 | 評論數: 0 | 收藏 0
關燈 | 提示:支援鍵盤翻頁<-左 右->
    組圖開啟中,請稍候......
發佈時間: 2024-6-26 02:13

正文摘要:

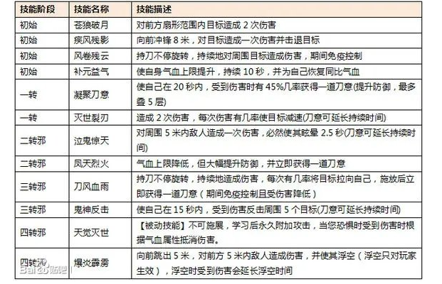
### 邪刀技能 ### 氣功搭配建議 #### 1. PK搭配建議1 - **毒蛇出洞**、**遁出逆境**、**力劈華山**、**窮途末路**:   - 前期適用,提升防禦和攻擊力,氣血低於30%時額外獲得20%氣血。 #### 2. P

回覆

Copyright (C) 2010-2020 夢遊電玩論壇

廣告合作:請直接聯繫我們,並附上您預刊登位置的預算。  

快速回覆 返回頂端 返回清單