搜尋

《熱血江湖:歸來》正派刀客全攻略:技能搭配、氣功推薦與打法技巧解析

瀏覽數: 1693 | 評論數: 0 | 收藏 0
關燈 | 提示:支援鍵盤翻頁<-左 右->
    組圖開啟中,請稍候......
發佈時間: 2024-6-28 12:39

正文摘要:

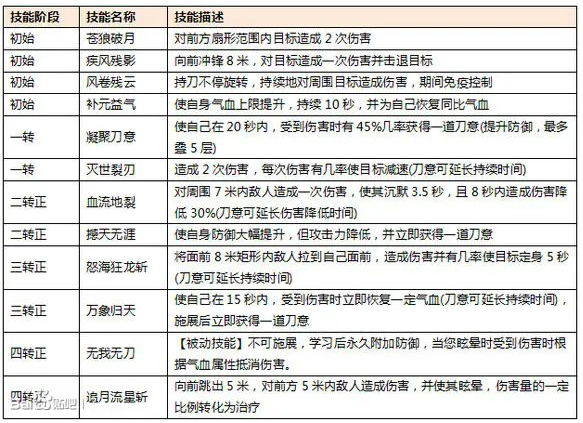
在《熱血江湖:歸來》中,正派刀客是個擁有強大防禦力與持續生存能力的職業。以下是詳細的武功搭配與打法技巧: #### 正刀技能 - **正刀氣功**   - 氣血和防禦,優先提升防禦屬性。   - 攻擊

回覆

Copyright (C) 2010-2020 夢遊電玩論壇

廣告合作:請直接聯繫我們,並附上您預刊登位置的預算。  

快速回覆 返回頂端 返回清單