搜尋

《熱血江湖:歸來》邪派槍客培養攻略:技能搭配、屬性建議與打法技巧詳解

瀏覽數: 1361 | 評論數: 0 | 收藏 0
關燈 | 提示:支援鍵盤翻頁<-左 右->
    組圖開啟中,請稍候......
發佈時間: 2024-6-28 12:43

正文摘要:

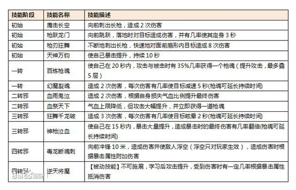
#### 邪槍技能 - **邪槍氣功**: 主要提升爆發力和傷害輸出。 - **槍客特點**: 狂戰士風格,血越少傷害越高,暴擊傷害高,爆發力強,同戰力下可以秒殺對手。 #### 技能搭配建議 1. **PK的搭配建議**:   &nb

回覆

Copyright (C) 2010-2020 夢遊電玩論壇

廣告合作:請直接聯繫我們,並附上您預刊登位置的預算。  

快速回覆 返回頂端 返回清單