搜尋

《熱血江湖:歸來》正派槍客全面攻略:技能搭配、屬性建議、氣功選擇及打法技巧指南

瀏覽數: 1415 | 評論數: 0 | 收藏 0
關燈 | 提示:支援鍵盤翻頁<-左 右->
    組圖開啟中,請稍候......
發佈時間: 2024-6-28 12:45

正文摘要:

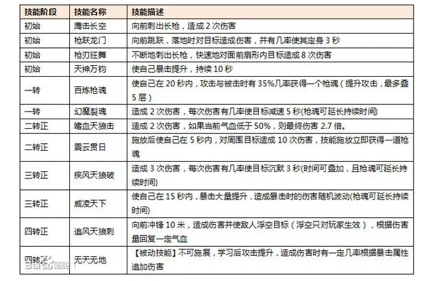
**正派槍客培養指南** 在《熱血江湖:歸來》中,正派槍客以其高爆發力和出色的暴擊傷害著稱。以下是詳細的培養和技能搭配攻略。 #### 正槍技能 - **狂戰士特點**:血量越少傷害越高,暴擊傷害高,爆發力強,同等

回覆

Copyright (C) 2010-2020 夢遊電玩論壇

廣告合作:請直接聯繫我們,並附上您預刊登位置的預算。  

快速回覆 返回頂端 返回清單