搜尋

熱血江湖:歸來邪派弓手攻略 | 技能搭配、屬性建議及PK打法技巧全解析

瀏覽數: 1090 | 評論數: 0 | 收藏 0
關燈 | 提示:支援鍵盤翻頁<-左 右->
    組圖開啟中,請稍候......
發佈時間: 2024-6-28 12:47

正文摘要:

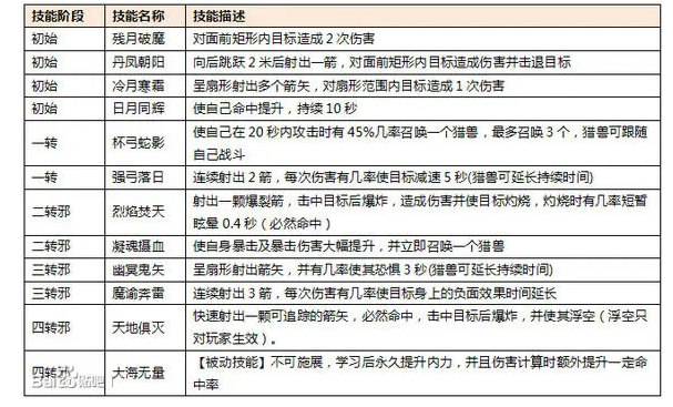
#### 邪弓技能 #### 邪弓特點 1. **輸出與控制能力**      弓手是熱血江湖中的遠程職業,擁有出色的輸出能力以及控制能力。雖然自身比較脆弱,但合理的走位能讓對方無法碰到你。  

回覆

Copyright (C) 2010-2020 夢遊電玩論壇

廣告合作:請直接聯繫我們,並附上您預刊登位置的預算。  

快速回覆 返回頂端 返回清單