搜尋

熱血江湖:歸來正派刺客詳細攻略:技能搭配、氣功選擇、屬性建議與打法技巧全解析

瀏覽數: 1449 | 評論數: 0 | 收藏 0
關燈 | 提示:支援鍵盤翻頁<-左 右->
    組圖開啟中,請稍候......
發佈時間: 2024-6-28 12:49

正文摘要:

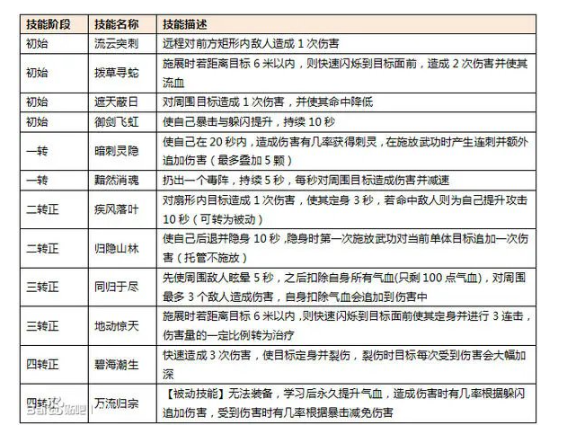
#### 刺客的特點 - 隱身、自爆、連擊、高攻速、爆發力出眾 #### 屬性建議 - **暴擊和躲閃**:刺客最重要的屬性   - 躲閃:增加生存能力,四轉的被動技能可以根據躲閃追加傷害   - 暴擊:

回覆

Copyright (C) 2010-2020 夢遊電玩論壇

廣告合作:請直接聯繫我們,並附上您預刊登位置的預算。  

快速回覆 返回頂端 返回清單