搜尋

《熱血江湖:歸來》邪派刺客培養全攻略:技能搭配、屬性建議與打法技巧詳解

瀏覽數: 1650 | 評論數: 0 | 收藏 0
關燈 | 提示:支援鍵盤翻頁<-左 右->
    組圖開啟中,請稍候......
發佈時間: 2024-6-28 12:54

正文摘要:

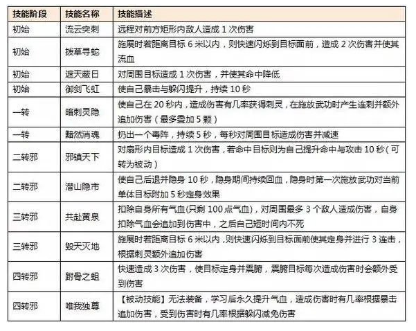
### 邪刺技能 ### 刺客的特點 - 隱身、自爆、連擊、高攻速、爆發力出眾 ### 屬性建議 - 刺客最重要的兩個屬性是暴擊和躲閃 - 刺客天生比較脆,因此躲閃也要跟上,四轉的被動技能可以使正派刺客造成傷害時

回覆

Copyright (C) 2010-2020 夢遊電玩論壇

廣告合作:請直接聯繫我們,並附上您預刊登位置的預算。  

快速回覆 返回頂端 返回清單