搜尋

《英雄立志傳三國志》武魂強度排行攻略:T0-T2精選推薦與新手必看重點

瀏覽數: 519 | 評論數: 0 | 收藏 0
關燈 | 提示:支援鍵盤翻頁<-左 右->
    組圖開啟中,請稍候......
發佈時間: 2025-4-14 02:54

正文摘要:

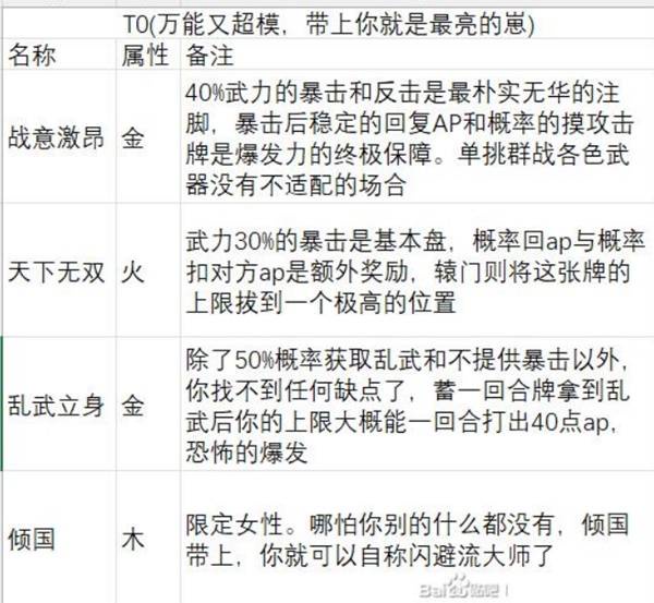
《英雄立志傳三國志》武魂強度排行攻略:T0-T2流派選擇與魂卡建議 《英雄立志傳三國志》新手開局攻略:武魂強度分級說明 在《英雄立志傳三國志》中,武魂的強度直接影響玩家在戰鬥中的表現。根據實際遊玩體驗,本篇

回覆

Copyright (C) 2010-2020 夢遊電玩論壇

廣告合作:請直接聯繫我們,並附上您預刊登位置的預算。  

快速回覆 返回頂端 返回清單