|
發佈時間: 2025-4-16 09:33
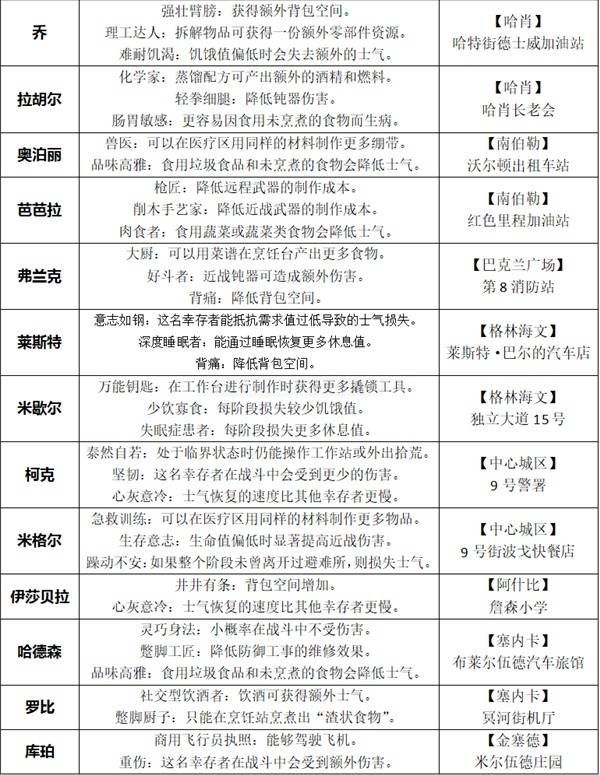
正文摘要:《勇闖死人谷:暗黑之日》倖存者招募總覽 在《勇闖死人谷:暗黑之日》中,共有13名倖存者可供招募。這些倖存者各自擁有不同的技能和作用,找到他們並納入隊伍,將能大幅提升你的生存能力。 👉 GM後台版 遊戲 推薦 ⬇️⬇️⬇️ 快速玩各種二次元動漫手遊app 倖存者作用與位置一覽 以下將詳細介紹各倖存者的作用與招募位置,幫助你快速找到適合自己的夥伴。有些倖存者,例如「背包哥」和「大廚哥」,在數值上就非常強大;而像「羅比」這樣的倖存者,則可能在路邊就能發現,但實用性可能較低。 《勇闖死人谷:暗黑之日》新手開局攻略 遊戲中缺少種田、射擊、潛行等專長的倖存者,這點讓人有些納悶。 倖存者能力對比 倖存者名稱主要作用招募難度評價背包哥增加負重低數值強大大廚哥提升食物效果中數值強大羅比極低路邊撿到............ 以下廣告滑動後還有帖子內容var custom_call_MIR = function (params) {if ( params === null || params.hasAd === false ) {var divRowSide;for (let index = 0; index < ONEADs.length; index++) {if (ONEADs[index].pub.player_mode === "mobile-inread") {divRowSide = ONEADs[index].pub.slotobj;}}var ins = document.createElement('ins');ins.className = 'clickforceads';ins.setAttribute('style', 'display:inline-block;');ins.setAttribute('data-ad-zone', '18264');divRowSide.appendChild(ins);var js = document.createElement('script');js.async = true;js.type = 'text/javascript';js.setAttribute('src', '//cdn.holmesmind.com/js/init.js');js.onload = function(){console.log('[ONEAD MIR] ClickForce Loaded');};divRowSide.appendChild(js);}};var _ONEAD = {};_ONEAD.pub = {};_ONEAD.pub.slotobj = document.getElementById("oneadMIRDFPTag");_ONEAD.pub.slots = ["div-onead-ad"];_ONEAD.pub.uid = "1000509";_ONEAD.pub.external_url = "https://onead.onevision.com.tw/";_ONEAD.pub.scopes = ["spotbuy", "speed"];_ONEAD.pub.player_mode_div = "div-onead-ad";_ONEAD.pub.player_mode = "mobile-inread";_ONEAD.pub.queryAdCallback = custom_call_MIR;var ONEAD_pubs = ONEAD_pubs || [];ONEAD_pubs.push(_ONEAD);var truvidScript = document.createElement('script'); truvidScript.async = true; truvidScript.setAttribute('data-cfasync','false'); truvidScript.type = 'text/javascript'; truvidScript.src = '//stg.truvidplayer.com/index.php?sub_user_id=597&widget_id=3309&playlist_id=2381&m=a&cb=' + (Math.random() * 10000000000000000); var currentScript = document.currentScript || document.scripts[document.scripts.length - 1]; currentScript.parentNode.insertBefore(truvidScript, currentScript.nextSibling); 《勇闖死人谷:暗黑之日》倖存者招募常見問題Q&A Q1: 倖存者在隊伍中扮演什麼角色? A1: 倖存者可以提供各種不同的增益效果,例如增加負重、提升食物效果、強化戰鬥能力等,協助玩家在末日中生存。 Q2: 如何快速找到想要的倖存者? A2: 建議參考攻略中的位置資訊,並在地圖上仔細搜索。有些倖存者可能需要完成特定任務才能招募。 Q3: 倖存者的技能可以升級嗎? A3: 倖存者的技能通常是固定的,無法升級。因此,在招募時需要仔細考慮其技能是否符合自己的需求。 Q4: 倖存者會死亡嗎? A4: 是的,倖存者在戰鬥中可能會死亡。因此,需要妥善保護他們,避免不必要的傷亡。 Q5: 招募倖存者需要消耗資源嗎? A5: 有些倖存者可能需要消耗一定的資源才能招募,例如食物、藥品等。 Q6: 倖存者之間有什麼互動嗎? A6: 遊戲中倖存者之間可能會有互動對話,但不會影響遊戲的實際進程。 Q7: 倖存者數量有上限嗎? A7: 遊戲中倖存者數量可能存在上限,需要根據自己的遊戲進度進行調整。 |
