|
發佈時間: 2025-4-26 23:07
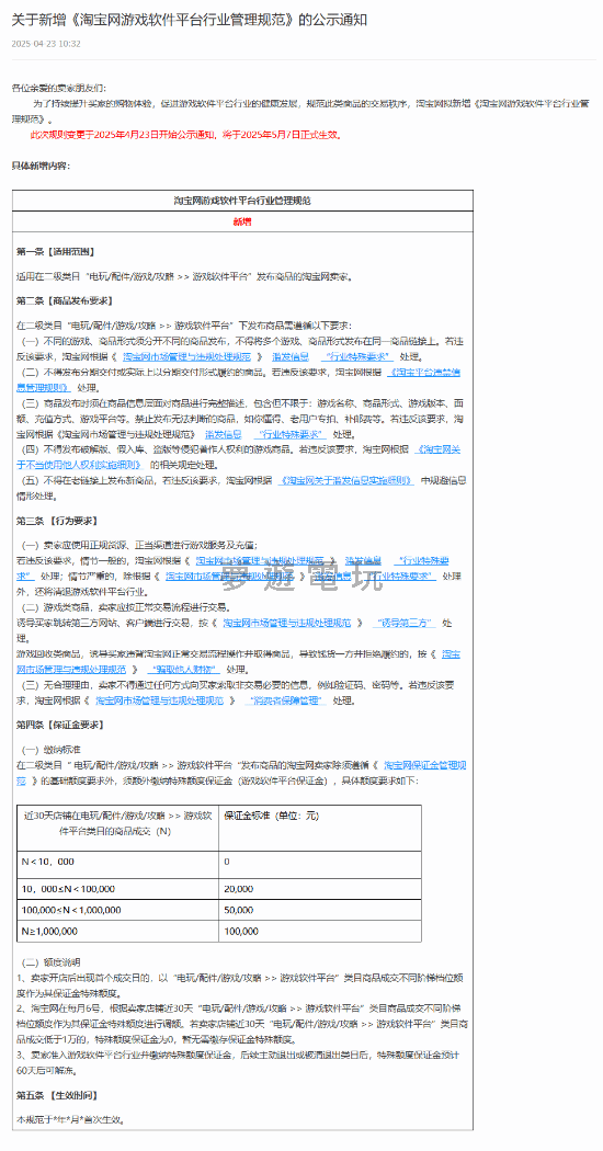
正文摘要:淘寶祭出鐵腕!遊戲破解、假入庫全面封殺! 各位電玩迷注意啦!淘寶網在4月23日發布了重磅消息,那就是「關於新增《淘寶網遊戲軟體平台行業管理規範》的公示通知」。簡單來說,淘寶要對遊戲軟體及相關服務的銷售祭出更嚴格的規範啦!這對我們玩家來說,到底有哪些重點需要關注呢? 破解掰掰!盜版退散! 這次新規明文禁止販售破解版、假入庫、盜版等侵犯版權的遊戲商品。這意味著,以後想在淘寶上撿便宜買盜版遊戲,恐怕是行不通囉! 保護買家個資! 沒有正當理由,賣家不得向買家索取與交易無關的個人資訊,例如驗證碼、密碼等等。這可以有效保護玩家的隱私,避免個資外洩。 玩家怎麼看?這些新規真的有用嗎? 看完這些新規,各位玩家們有什麼想法呢?你覺得這些規定有必要嗎?這些規則真的能夠有效遏止盜版和不規範的銷售行為嗎?對我們在淘寶上購買遊戲,會有什麼影響呢?是好事還是壞事? 淘寶買遊戲,你踩過哪些雷? 在這次新規出台之前,不知道大家在網路上購買遊戲或遊戲服務時,有沒有遇到過不愉快的經驗?例如買到的啟動碼無效?帳號租賃、共享方面有沒有遇到過問題?快來留言分享你的血淚史吧! 以下廣告滑動後還有帖子內容var custom_call_MIR = function (params) {if ( params === null || params.hasAd === false ) {var divRowSide;for (let index = 0; index < ONEADs.length; index++) {if (ONEADs[index].pub.player_mode === "mobile-inread") {divRowSide = ONEADs[index].pub.slotobj;}}var ins = document.createElement('ins');ins.className = 'clickforceads';ins.setAttribute('style', 'display:inline-block;');ins.setAttribute('data-ad-zone', '18264');divRowSide.appendChild(ins);var js = document.createElement('script');js.async = true;js.type = 'text/javascript';js.setAttribute('src', '//cdn.holmesmind.com/js/init.js');js.onload = function(){console.log('[ONEAD MIR] ClickForce Loaded');};divRowSide.appendChild(js);}};var _ONEAD = {};_ONEAD.pub = {};_ONEAD.pub.slotobj = document.getElementById("oneadMIRDFPTag");_ONEAD.pub.slots = ["div-onead-ad"];_ONEAD.pub.uid = "1000509";_ONEAD.pub.external_url = "https://onead.onevision.com.tw/";_ONEAD.pub.scopes = ["spotbuy", "speed"];_ONEAD.pub.player_mode_div = "div-onead-ad";_ONEAD.pub.player_mode = "mobile-inread";_ONEAD.pub.queryAdCallback = custom_call_MIR;var ONEAD_pubs = ONEAD_pubs || [];ONEAD_pubs.push(_ONEAD);var truvidScript = document.createElement('script'); truvidScript.async = true; truvidScript.setAttribute('data-cfasync','false'); truvidScript.type = 'text/javascript'; truvidScript.src = '//stg.truvidplayer.com/index.php?sub_user_id=597&widget_id=3309&playlist_id=2381&m=a&cb=' + (Math.random() * 10000000000000000); var currentScript = document.currentScript || document.scripts[document.scripts.length - 1]; currentScript.parentNode.insertBefore(truvidScript, currentScript.nextSibling); 常見問題 Q&A Q1:這次淘寶新規主要針對哪些遊戲商品? A:主要針對破解版、假入庫、盜版等侵犯版權的遊戲商品,以及不符合規範的商品資訊描述。 Q2:新規對玩家在淘寶上購買遊戲有什麼影響? A:短期內可能會覺得選擇變少,但長期來看,有助於建立更健康的遊戲交易環境,保障玩家權益。 Q3:以後在淘寶上買遊戲還能分期付款嗎? A:不行囉!這次新規禁止分期付款的商品(或變相分期)。 Q4:賣家可以隨意索取買家的個人資訊嗎? A:不行!沒有正當理由,賣家不得向買家索取與交易無關的個人資訊。 Q5:如果買到有問題的遊戲商品,該怎麼辦? A:可以向淘寶客服申訴,並提供相關證據,維護自己的權益。 👉 GM後台版 遊戲 推薦 ⬇️⬇️⬇️ 快速玩各種二次元動漫手遊app |
