|
發佈時間: 2025-6-24 11:41
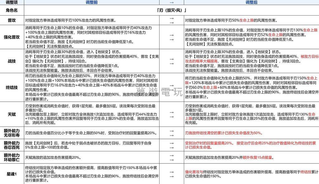
正文摘要:刃這個角色在1.2版本的時候,他的技能效果感覺有點跟不上時代了,讓不少開拓者覺得他有點弱勢。為了提升刃在戰鬥中的表現,官方特別在最新的3.4版本中,為他帶來了大幅度的技能強化。 👉 GM後台版 遊戲 推薦 ⬇️⬇️⬇️ 快速玩各種二次元動漫手遊app 想知道這次刃究竟強化了哪些內容、技能組有哪些調整的玩家們,趕快來看看官方提供的最新資訊吧!這份整理將幫助你快速掌握刃的最新改動,讓你能夠更靈活地運用這位角色,再次在星際旅途中大放異彩。 以下廣告滑動後還有帖子內容var custom_call_MIR = function (params) {if ( params === null || params.hasAd === false ) {var divRowSide;for (let index = 0; index < ONEADs.length; index++) {if (ONEADs[index].pub.player_mode === "mobile-inread") {divRowSide = ONEADs[index].pub.slotobj;}}var ins = document.createElement('ins');ins.className = 'clickforceads';ins.setAttribute('style', 'display:inline-block;');ins.setAttribute('data-ad-zone', '18264');divRowSide.appendChild(ins);var js = document.createElement('script');js.async = true;js.type = 'text/javascript';js.setAttribute('src', '//cdn.holmesmind.com/js/init.js');js.onload = function(){console.log('[ONEAD MIR] ClickForce Loaded');};divRowSide.appendChild(js);}};var _ONEAD = {};_ONEAD.pub = {};_ONEAD.pub.slotobj = document.getElementById("oneadMIRDFPTag");_ONEAD.pub.slots = ["div-onead-ad"];_ONEAD.pub.uid = "1000509";_ONEAD.pub.external_url = "https://onead.onevision.com.tw/";_ONEAD.pub.scopes = ["spotbuy", "speed"];_ONEAD.pub.player_mode_div = "div-onead-ad";_ONEAD.pub.player_mode = "mobile-inread";_ONEAD.pub.queryAdCallback = custom_call_MIR;var ONEAD_pubs = ONEAD_pubs || [];ONEAD_pubs.push(_ONEAD);var truvidScript = document.createElement('script'); truvidScript.async = true; truvidScript.setAttribute('data-cfasync','false'); truvidScript.type = 'text/javascript'; truvidScript.src = '//stg.truvidplayer.com/index.php?sub_user_id=597&widget_id=3309&playlist_id=2381&m=a&cb=' + (Math.random() * 10000000000000000); var currentScript = document.currentScript || document.scripts[document.scripts.length - 1]; currentScript.parentNode.insertBefore(truvidScript, currentScript.nextSibling); 《崩壞:星穹鐵道》刃強化常見問題Q&A Q:刃為什麼會被強化? 刃會被強化,主要是因為他在1.2版本時的技能效果相對落後,官方為了讓這位角色能跟上當前遊戲環境,因此決定在後續版本中進行強化調整。 Q:這次刃的強化是在哪個版本? 根據官方資訊,刃的這次強化調整是在3.4版本中實裝的。 Q:這次刃的強化幅度如何? 刃的強化幅度被官方描述為「大幅度」,意味著這次調整對他的技能組和戰鬥表現有顯著提升,讓他在隊伍中能發揮更重要的作用。 |
