搜尋

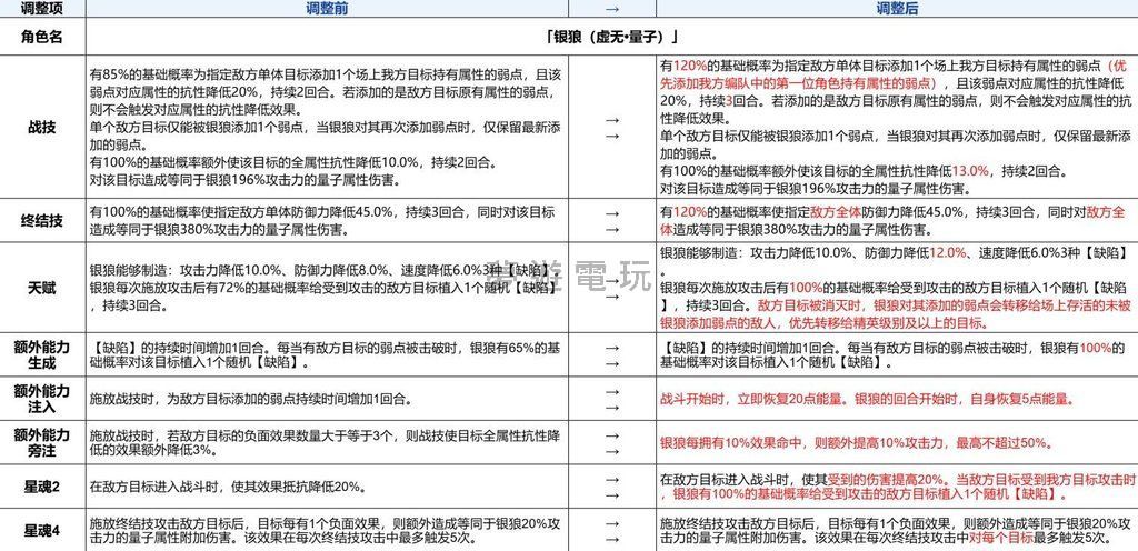
《崩壞:星穹鐵道》3.4版本角色加強重點攻略 3.4版本會加強哪些角色呢?

瀏覽數: 216 | 評論數: 0 | 收藏 0
關燈 | 提示:支援鍵盤翻頁<-左 右->
    組圖開啟中,請稍候......
發佈時間: 2025-6-24 11:42

正文摘要:

各位開拓者好!備受期待的《崩壞:星穹鐵道》3.4版本即將登場,官方預告將會針對多位「老角色」進行能力強化。這篇攻略將帶大家搶先了解這次版本更新中,關於角色強化的重要情報,幫助各位玩家掌握最新動態!

回覆

Copyright (C) 2010-2020 夢遊電玩論壇

廣告合作:請直接聯繫我們,並附上您預刊登位置的預算。  

快速回覆 返回頂端 返回清單