|
發佈時間: 2025-6-24 11:42
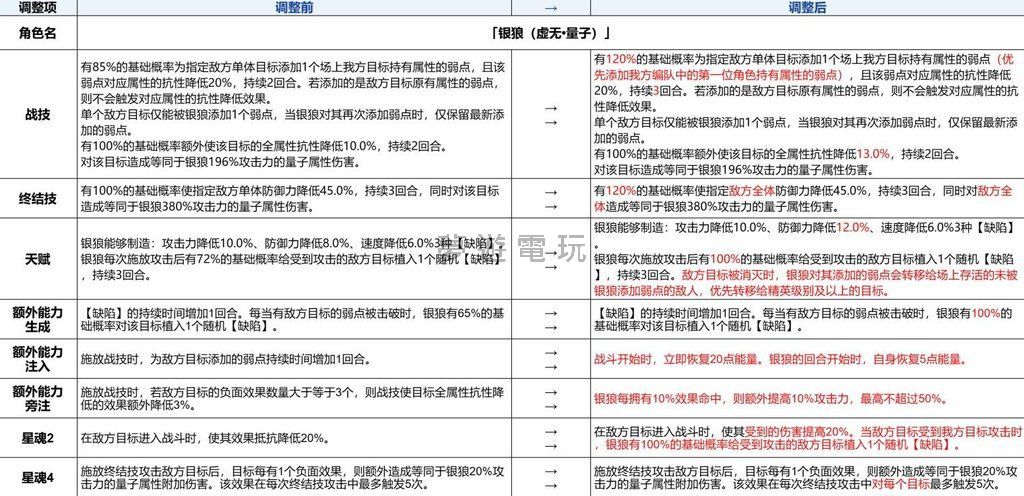
正文摘要:《崩壞星穹鐵道》中的人氣角色「銀狼」,在1.1版本時,她的技能效果表現可能有點跟不上當前遊戲環境了。不過別擔心!官方特別在3.4版本中為她帶來了大幅強化,讓這位星際天才駭客能夠再次大放異彩。想知道這次銀狼究竟強化了哪些技能細節嗎?這篇攻略將帶你一探究竟,幫助你掌握銀狼的最新戰力! 👉 GM後台版 遊戲 推薦 ⬇️⬇️⬇️ 快速玩各種二次元動漫手遊app 以下廣告滑動後還有帖子內容var custom_call_MIR = function (params) {if ( params === null || params.hasAd === false ) {var divRowSide;for (let index = 0; index < ONEADs.length; index++) {if (ONEADs[index].pub.player_mode === "mobile-inread") {divRowSide = ONEADs[index].pub.slotobj;}}var ins = document.createElement('ins');ins.className = 'clickforceads';ins.setAttribute('style', 'display:inline-block;');ins.setAttribute('data-ad-zone', '18264');divRowSide.appendChild(ins);var js = document.createElement('script');js.async = true;js.type = 'text/javascript';js.setAttribute('src', '//cdn.holmesmind.com/js/init.js');js.onload = function(){console.log('[ONEAD MIR] ClickForce Loaded');};divRowSide.appendChild(js);}};var _ONEAD = {};_ONEAD.pub = {};_ONEAD.pub.slotobj = document.getElementById("oneadMIRDFPTag");_ONEAD.pub.slots = ["div-onead-ad"];_ONEAD.pub.uid = "1000509";_ONEAD.pub.external_url = "https://onead.onevision.com.tw/";_ONEAD.pub.scopes = ["spotbuy", "speed"];_ONEAD.pub.player_mode_div = "div-onead-ad";_ONEAD.pub.player_mode = "mobile-inread";_ONEAD.pub.queryAdCallback = custom_call_MIR;var ONEAD_pubs = ONEAD_pubs || [];ONEAD_pubs.push(_ONEAD);var truvidScript = document.createElement('script'); truvidScript.async = true; truvidScript.setAttribute('data-cfasync','false'); truvidScript.type = 'text/javascript'; truvidScript.src = '//stg.truvidplayer.com/index.php?sub_user_id=597&widget_id=3309&playlist_id=2381&m=a&cb=' + (Math.random() * 10000000000000000); var currentScript = document.currentScript || document.scripts[document.scripts.length - 1]; currentScript.parentNode.insertBefore(truvidScript, currentScript.nextSibling); 崩壞星穹鐵道_銀狼強化常見問題Q&A Q:銀狼在3.4版本中主要強化了哪些技能? A:根據官方公告,銀狼在3.4版本中獲得了「大幅度」的強化。然而,目前官方尚未公佈具體的技能調整細節,玩家們需持續關注遊戲內的更新公告或官方社羣資訊,以獲取最即時的強化內容。 Q:為什麼銀狼會需要進行強化呢? A:官方指出,銀狼作為1.1版本的角色,其技能效果在當前版本環境下可能略顯不足或過時,因此在3.4版本中為她進行了強化,以提升她的戰鬥表現與使用價值。 Q:強化後的銀狼在隊伍中會有哪些新的應用潛力? A:由於具體強化內容尚未公開,目前還無法精確判斷其新的應用潛力。但通常角色的強化會使其在輸出、輔助、生存或特定機制方面有所提升,建議在更新後實際體驗並觀察其表現。 |
