|
發佈時間: 2025-8-24 22:16
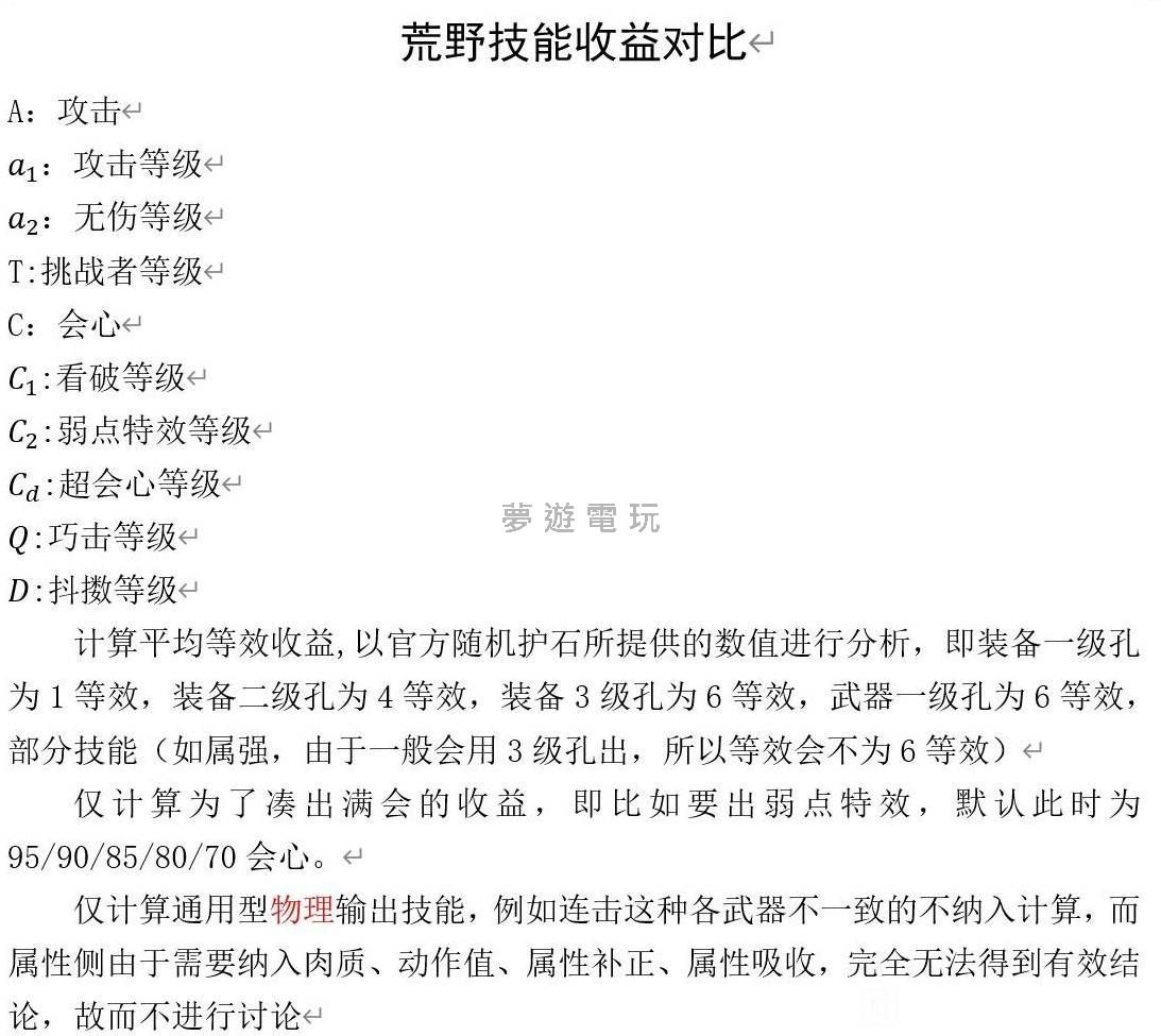
正文摘要:魔物獵人:荒野 玩家必看!想搞懂物理傷害怎麼算?本篇攻略幫你完整整理影響輸出的各種因素與佔比,助你配裝打出最大效益!快來一探究竟,打造你的最強獵人!💥 本篇攻略目錄 前言:深入瞭解傷害構成document.currentScript.previousElementSibling.href = location.href.split('#')[0] + '#intro'; 魔物傷害輸出效益整理(圖解說明)document.currentScript.previousElementSibling.href = location.href.split('#')[0] + '#damage_analysis'; 常見問題Q&Adocument.currentScript.previousElementSibling.href = location.href.split('#')[0] + '#faq'; 前言:深入瞭解傷害構成 在《魔物獵人:荒野》的廣闊世界中,每一位獵人都在追求極致的傷害輸出,以更有效率地討伐魔物。但你知道嗎?影響最終傷害的因素其實非常多元,而且它們各自的佔比也大有學問。究竟是攻擊力最重要,還是會心率或技能加成更能提升效益呢? 這份攻略將為你詳細整理遊戲中的物理傷害等效收益計算方式,透過清晰的圖解,幫助你快速掌握所有關鍵因素,讓你不再為配裝而煩惱,輕鬆打造出最具效益的獵人裝備組合,在狩獵中無往不利! 魔物傷害輸出效益整理(圖解說明) 想深入瞭解影響傷害輸出的各種因素及它們的具體佔比嗎?以下提供一系列詳細圖表,為你整理《魔物獵人:荒野》中的物理傷害計算邏輯,幫助你精準配裝,達到最佳輸出效益。請仔細參考每張圖片,它們包含了所有關鍵數據和公式。 以下廣告滑動後還有帖子內容var custom_call_MIR = function (params) {if ( params === null || params.hasAd === false ) {var divRowSide;for (let index = 0; index < ONEADs.length; index++) {if (ONEADs[index].pub.player_mode === "mobile-inread") {divRowSide = ONEADs[index].pub.slotobj;}}var ins = document.createElement('ins');ins.className = 'clickforceads';ins.setAttribute('style', 'display:inline-block;');ins.setAttribute('data-ad-zone', '18264');divRowSide.appendChild(ins);var js = document.createElement('script');js.async = true;js.type = 'text/javascript';js.setAttribute('src', '//cdn.holmesmind.com/js/init.js');js.onload = function(){console.log('[ONEAD MIR] ClickForce Loaded');};divRowSide.appendChild(js);}};var _ONEAD = {};_ONEAD.pub = {};_ONEAD.pub.slotobj = document.getElementById("oneadMIRDFPTag");_ONEAD.pub.slots = ["div-onead-ad"];_ONEAD.pub.uid = "1000509";_ONEAD.pub.external_url = "https://onead.onevision.com.tw/";_ONEAD.pub.scopes = ["spotbuy", "speed"];_ONEAD.pub.player_mode_div = "div-onead-ad";_ONEAD.pub.player_mode = "mobile-inread";_ONEAD.pub.queryAdCallback = custom_call_MIR;var ONEAD_pubs = ONEAD_pubs || [];ONEAD_pubs.push(_ONEAD);var truvidScript = document.createElement('script'); truvidScript.async = true; truvidScript.setAttribute('data-cfasync','false'); truvidScript.type = 'text/javascript'; truvidScript.src = '//stg.truvidplayer.com/index.php?sub_user_id=597&widget_id=3309&playlist_id=2381&m=a&cb=' + (Math.random() * 10000000000000000); var currentScript = document.currentScript || document.scripts[document.scripts.length - 1]; currentScript.parentNode.insertBefore(truvidScript, currentScript.nextSibling); 魔物獵人:荒野_常見問題Q&A Q:物理傷害輸出主要受哪些因素影響? A:物理傷害輸出受到多種因素影響,例如武器的基礎攻擊力、會心率(暴擊率)、各種攻擊技能的加成、魔物肉質(弱點部位)的吸收率,以及獵人使用的道具效果等。 Q:遊戲中的會心率會如何影響最終傷害? A:會心率(暴擊率)決定了你的攻擊觸發暴擊的機率。一旦觸發暴擊,攻擊傷害會額外增加一定比例(通常是25%)。提升會心率是穩定增加總體輸出效益的重要途徑。 Q:技能加成在傷害計算中扮演什麼角色? A:許多技能可以直接或間接提升傷害,例如「攻擊力UP」、「超會心」、「弱點特效」等。這些技能會在基礎傷害計算後,以乘法或加法方式進一步放大你的最終輸出,是配裝時需要優先考慮的要素。 Q:屬性傷害是否會納入物理傷害效益計算中? A:本篇攻略主要探討物理傷害的效益計算。屬性傷害(如火、水、雷、冰、龍)是獨立於物理傷害的另一套計算系統,它受武器的屬性值、魔物屬性弱點、屬性強化技能等影響,通常會在最終傷害中獨立顯示。 Q:我要怎麼利用這份資料來優化我的配裝? A:透過理解各項因素在傷害計算中的佔比,你可以根據武器特性和狩獵習慣,更有針對性地選擇技能和裝備。例如,如果某個因素的邊際效益較高,投入資源提升它會帶來更顯著的傷害成長。 Q:攻擊力越高就代表傷害越高嗎? A:雖然攻擊力是基礎,但並非絕對。當攻擊力達到一定數值後,繼續投入可能會面臨收益遞減。此時,提升會心率、會心傷害、或針對魔物弱點的技能,反而可能帶來更高的總體傷害效益。 |
