|
發佈時間: 2025-12-20 17:29
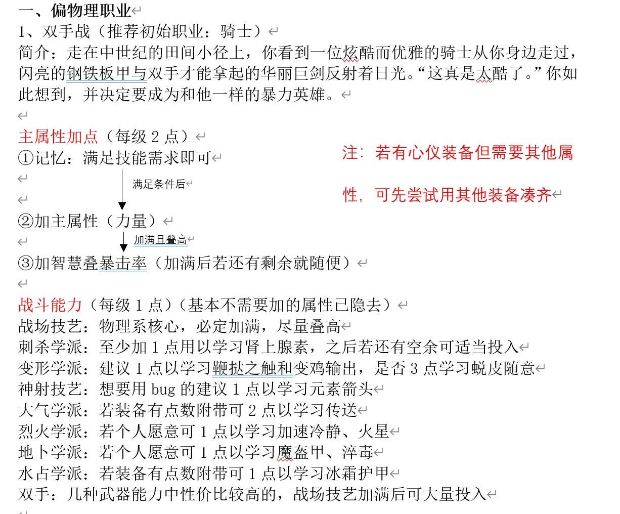
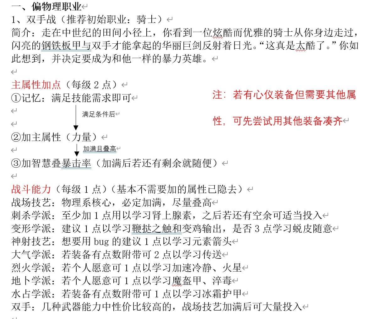
正文摘要:《神界原罪2》雙手戰士培養與BD推薦 快速閱讀精華 🚀 核心定位: 遊戲中最強勢的物理輸出與前排控場角色!💪 培養重點: 力量為主要屬性,搭配適量體質確保生存。戰術、雙手武器技能為核心,輔以其他輔助技能。 🔑 本攻略助您: 快速掌握雙手戰士的培養精髓,打造戰場主宰! .article-toc { border: 1px solid #ddd; padding: 15px; background: #f9f9f9; border-radius: 6px; margin: 20px 0; width: 90%;}.article-toc br { display: none;}.toc-title { /* --- 以下是合併進來的 H2 樣式 --- */ font-size: 1.25em; /* 125% */ border-left: 5px solid #2A98DA; border-radius: 2px; padding: 5px 0px 5px 10px; font-weight: bold; margin: 0 0 15px 0; /* 調整了 margin,只留下方 15px */ color: #333; line-height: 1.5; background-color: #f8f8f8; /* --- 樣式合併結束 --- */}.toc-list { list-style: none; padding-left: 0;}.toc-list li { margin: 8px 0;}.toc-list a { color: #2A98DA; text-decoration: none;}.toc-list a:hover { text-decoration: underline;}.back-to-top { display: block; margin-top: 10px; font-size: 0.9em; color: #666;}本文章目錄 前言:為何選擇雙手戰士?document.currentScript.previousElementSibling.href = location.href.split('#')[0] + '#intro'; 核心玩法整理:雙手戰士的戰場哲學document.currentScript.previousElementSibling.href = location.href.split('#')[0] + '#core_gameplay'; 雙手戰士BD推薦:屬性、技能與天賦document.currentScript.previousElementSibling.href = location.href.split('#')[0] + '#bd_recommend'; 新手上路建議:從零開始打造強大戰士document.currentScript.previousElementSibling.href = location.href.split('#')[0] + '#newbie_tips'; 常見問題Q&Adocument.currentScript.previousElementSibling.href = location.href.split('#')[0] + '#faq'; 前言:為何選擇雙手戰士? 《神界原罪2》中的雙手戰士,一直以來都是遊戲內最受玩家青睞的主流物理輸出職業之一。我們發現,許多渴望在戰場上呼風喚雨的冒險者,對於如何有效地培養與構建一個所向披靡的雙手戰士,仍然抱有疑問。本攻略將深入淺出地為大家心得雙手戰士的培養核心與BD構建策略,旨在幫助所有玩家快速掌握精髓,輕鬆橫掃迪爾伍德的每一個角落! 新手上路建議:從零開始打造強大戰士 對於剛接觸《神界原罪2》或初次嘗試雙手戰士的玩家,我們整理了以下幾點實用建議,幫助您更快上手,打造一位所向披靡的戰場主宰: 優先提升力量: 遊戲前期,確保您的力量屬性始終能裝備最高等級的雙手武器。這是您傷害的基石,也是物理護甲破壞力的關鍵。不要吝嗇將點數投入其中。 學會善用位移技能: 戰術技能中的「戰術撤退」和「鳳凰俯衝」是雙手戰士拉近距離、切入後排或脫離危險的關鍵。熟練運用這些技能,將讓您在戰場上來去自如,大大提升戰術靈活性。 多樣化控場手段: 除了純粹的傷害,雙手戰士也擁有不少控場技能,例如「戰吼」可造成畏縮,「地震術」可擊倒。適時利用這些技能,能有效控制戰場節奏,為隊友創造輸出環境。 裝備選擇: 優先選擇帶有力量、戰術、雙手武器技能加成,以及提供物理護甲的裝備。武器則以基礎傷害高、帶有暴擊機率或暴擊傷害加成為佳。請務必確保武器是您身上最好的裝備。 善用祝福與詛咒: 遊戲中許多元素與狀態都能被祝福或詛咒。學會利用環境元素,例如將地表水祝福成治療水,或是將敵人身上的火詛咒為傷害火,能讓戰鬥更加輕鬆,甚至逆轉戰局。 《神界原罪2》雙手戰士培養與BD推薦 重點回顧 雙手戰士是《神界原罪2》中輸出與控場兼具的強勢物理職業,能有效壓制敵方物理護甲。 力量與戰術技能是其核心,搭配適當體質與關鍵天賦能讓雙手戰士發揮最大效益。 熟練掌握位移、控場技能並適時運用環境,將讓您的雙手戰士成為戰場上不可或缺的主宰者。 以下廣告滑動後還有帖子內容var custom_call_MIR = function (params) {if ( params === null || params.hasAd === false ) {var divRowSide;for (let index = 0; index < ONEADs.length; index++) {if (ONEADs[index].pub.player_mode === "mobile-inread") {divRowSide = ONEADs[index].pub.slotobj;}}var ins = document.createElement('ins');ins.className = 'clickforceads';ins.setAttribute('style', 'display:inline-block;');ins.setAttribute('data-ad-zone', '18264');divRowSide.appendChild(ins);var js = document.createElement('script');js.async = true;js.type = 'text/javascript';js.setAttribute('src', '//cdn.holmesmind.com/js/init.js');js.onload = function(){console.log('[ONEAD MIR] ClickForce Loaded');};divRowSide.appendChild(js);}};var _ONEAD = {};_ONEAD.pub = {};_ONEAD.pub.slotobj = document.getElementById("oneadMIRDFPTag");_ONEAD.pub.slots = ["div-onead-ad"];_ONEAD.pub.uid = "1000509";_ONEAD.pub.external_url = "https://onead.onevision.com.tw/";_ONEAD.pub.scopes = ["spotbuy", "speed"];_ONEAD.pub.player_mode_div = "div-onead-ad";_ONEAD.pub.player_mode = "mobile-inread";_ONEAD.pub.queryAdCallback = custom_call_MIR;var ONEAD_pubs = ONEAD_pubs || [];ONEAD_pubs.push(_ONEAD);var truvidScript = document.createElement('script'); truvidScript.async = true; truvidScript.setAttribute('data-cfasync','false'); truvidScript.type = 'text/javascript'; truvidScript.src = '//stg.truvidplayer.com/index.php?sub_user_id=597&widget_id=3309&playlist_id=2381&m=a&cb=' + (Math.random() * 10000000000000000); var currentScript = document.currentScript || document.scripts[document.scripts.length - 1]; currentScript.parentNode.insertBefore(truvidScript, currentScript.nextSibling); 《神界原罪2》雙手戰士_常見問題Q&A Q:雙手戰士一定要點力量嗎? A:是的,力量是雙手戰士的主要傷害來源,它直接影響您的物理攻擊力。我們強烈建議優先點滿力量,確保您在戰鬥中擁有足夠的爆發力,之後再考慮其他輔助屬性如體質和智慧。 Q:初期要怎麼選擇技能? A:遊戲前期,建議優先投資「戰術」與「雙手武器」技能。戰術提供核心位移與強大控場效果,雙手武器則直接提升您的武器傷害。這兩項技能能讓您在初期戰鬥中建立優勢。 Q:雙手戰士推薦哪些天賦? A:我們推薦「處決者」和「機會主義者」來提升輸出循環與清場效率。「孤狼」則非常適合單人或雙人隊伍,能極大化角色能力。若想提升生存,可考慮「堅韌」。 Q:如果隊伍中還有其他物理輸出怎麼辦? A:雙手戰士與其他物理輸出角色可以形成強力的物理爆發組合,共同壓低敵人的物理護甲。您可以專注於高爆發傷害或提供更多羣體控場,讓隊友在清理護甲後接手控制或擊殺,形成良好的配合。 Q:雙手戰士的裝備優先順序是什麼? A:首先確保您的雙手武器是當前能獲取到的最高傷害武器,這是輸出核心。其次,優先選擇帶有力量、戰術、雙手武器技能加成的裝備。同時,物理護甲值也是前排戰士需要考量的重點,以確保生存能力。 Q:雙手戰士可以搭配魔法輔助嗎? A:當然可以!雖然雙手戰士是物理職業,但隊友的魔法輔助如護甲恢復、增益效果、或解除負面狀態對其生存與輸出都有很大的幫助。甚至雙手戰士自身也可以透過「變形術」學習一些輔助技能,增加戰術彈性。 |
