|
發佈時間: 2025-12-20 17:29
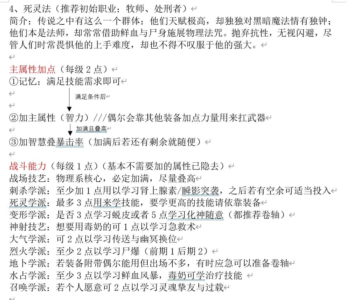
正文摘要:《神界:原罪2》死靈法師構建與培養 快速閱讀精華 🚀 核心玩法: 結合物理傷害與控場,透過吸血恢復戰力,主宰戰場。💪 屬性重點: 主要投資:才智 (INT) 確保法術傷害。次要投資:體制 (CON) 提升生存力,記憶 (MEM) 確保技能格。 🔑 關鍵技能: 死靈系:屍體爆炸、骨盾、血雨腥風。戰爭系:大幅提升物理傷害,必點。輔助系:傳送、戰術撤退等位移技能。 🛡️ 畢業裝備: 優先選擇提供才智、戰爭、死靈技能等級的裝備,最大化輸出與續航。💡 戰術精髓: 善用地形與敵方屍體,製造連鎖爆炸效果,精準控場。 本文章目錄.article-toc { border: 1px solid #ddd; padding: 15px; background: #f9f9f9; border-radius: 6px; margin: 20px 0; width: 95%;}.toc-title { /* --- 以下是合併進來的 H2 樣式 --- */ font-size: 1.25em; /* 125% */ border-left: 5px solid #2A98DA; border-radius: 2px; padding: 5px 0px 5px 10px; font-weight: bold; margin: 0 0 15px 0; /* 調整了 margin,只留下方 15px */ color: #333; line-height: 1.5; background-color: #f8f8f8; /* --- 樣式合併結束 --- */}.toc-list { list-style: none; padding-left: 0;}.toc-list li { margin: 8px 0;}.toc-list a { color: #2A98DA; text-decoration: none;}.toc-list a:hover { text-decoration: underline;}.back-to-top { display: block; margin-top: 10px; font-size: 0.9em; color: #666;} 死靈法師,深淵中的力量:職業概覽document.currentScript.previousElementSibling.href = location.href.split('#')[0] + '#intro'; 死靈法師構建基礎:核心思路與戰略定位document.currentScript.previousElementSibling.href = location.href.split('#')[0] + '#build_basics'; - 屬性與技能加點整理document.currentScript.previousElementSibling.href = location.href.split('#')[0] + '#stats_skills'; - 獨特畢業裝備推薦document.currentScript.previousElementSibling.href = location.href.split('#')[0] + '#gear'; 戰術運用與實戰技巧document.currentScript.previousElementSibling.href = location.href.split('#')[0] + '#combat_tips'; 死靈法師構建常見問題Q&Adocument.currentScript.previousElementSibling.href = location.href.split('#')[0] + '#faq'; 死靈法師,深淵中的力量:職業概覽 《神界:原罪2》中的死靈法師是個極具潛力的強力職業,但要真正發揮其威力,需要一定的策略與培養。我們發現,許多玩家在初次接觸死靈法師時,常因其特殊的傷害計算機制與控場手段感到困惑。本攻略將帶領各位玩家深入探討死靈法師的構建哲學,從基礎屬性加點到關鍵技能選擇,乃至最終的畢業裝備推薦,助您打造一支所向披靡的死靈大軍! 死靈法師構建基礎:核心思路與戰略定位 死靈法師的魅力在於其獨特的物理傷害輸出與戰場控制能力。 與傳統的元素法師不同,死靈法師主要造成物理傷害,這意味著它們能有效針對高魔甲但低物甲的敵人。我們的實測顯示,一個優秀的死靈法師不僅是傷害輸出者,更是戰場上的策略核心,能透過屍體爆炸、吸血等手段,在造成毀滅性打擊的同時保持自身續航。 我們建議,新手玩家在前期可以先專注於提升其物理輸出能力,中後期再逐步拓展其控場與生存技能樹,確保隊伍在任何戰鬥中都能佔據主導地位。 屬性與技能加點整理 要打造強大的死靈法師,正確的屬性與技能加點至關重要。 屬性加點: 才智 (Intelligence): 這是死靈法師的核心主屬性,直接影響所有法術傷害。我們建議前期優先投資,確保法術傷害最大化。 體制 (Constitution): 適量投資體制能提升生存能力,特別是在戰鬥中需要近距離引爆屍體或面對高壓局面時,能提供額外的容錯空間。 記憶 (Memory): 確保有足夠的技能格來裝備多樣化的死靈與輔助技能,靈活應對不同戰況。 力量/敏捷: 完全不建議投資。死靈法師的傷害與這兩個屬性無關,點數投入效益極低,除非有特定裝備的需求。 戰鬥技能: 死靈系 (Necromancer): 作為核心技能樹,死靈系技能是死靈法師的招牌。 屍體爆炸 (Corpse Explosion): 死靈法師的終極手段之一,善用戰場上的屍體創造毀滅性的範圍物理傷害。 骨盾 (Bone Cage): 消耗附近屍體獲得大量物理護甲,極大地提升生存能力,化腐朽為神奇。 血雨腥風 (Blood Storm): 後期的大範圍物理傷害技能,能讓敵人瞬間灰飛煙滅。 吸血鬼之觸 (Vampiric Touch): 回復生命值,增加續航能力,讓死靈法師在戰場上屹立不搖。 戰爭系 (Warfare): 雖然是物理系,但它能提升所有物理傷害,包括死靈法術。我們建議優先點滿,最大化輸出,這是死靈法師高傷害的祕密之一。 學識系 (Huntsman)/變形術 (Polymorph): 傳送 (Teleport): 將屍體傳送到敵人身邊引爆,或調整戰場站位,創造戰術優勢。 鳳凰俯衝 (Phoenix Dive): 快速位移並解除燃燒狀態,提高戰場生存力與機動性。 戰術撤退 (Tactical Retreat): (學識系) 靈活走位,逃離危險或追擊敵人。 非戰鬥技能: 優先選擇說服 (Persuasion) 或交易 (Bartering) 提升遊戲體驗,讓您的旅程更加順暢。 獨特畢業裝備推薦 為了讓您的死靈法師達到巔峯,以下是我們推薦的幾件關鍵畢業裝備,它們將顯著提升您的戰力: 頭盔: 維爾赫姆的傑作 (Helm of the Tyrant) - 前期提供額外才智與記憶,是極其強力的過渡選擇。後期可替換為提供死靈或戰爭技能的傳奇頭盔,進一步強化核心能力。 胸甲: 尋找提供 戰爭 和 死靈 技能點、才智 的傳奇重甲或布甲。重甲能提供更高的物理護甲,布甲則更注重法術加成。 手套: 優先選擇提供 戰爭 或 死靈 技能點、才智 的手套,或是有特殊被動效果的手套。 腰帶: 推薦 永恆戰士腰帶 (Eternity Warrior's Belt) - 提供強大的生存能力和關鍵屬性,是許多構建的優秀選擇。 鞋子: 尋找提供 移動力、才智 的鞋子,讓您在戰場上更加靈活。 項鍊: 德拉羅爾的項鍊 (Amulet of Dralor) - 提供傳送術,極具戰術價值,能讓您在戰鬥中佔得先機。 戒指: 搭配提供 才智、戰爭、暴擊率 或 行動點 的戒指,全面提升輸出與行動效率。 武器: 推薦使用 魔杖 或 法杖。尋找提供 才智、暴擊率、戰爭 或 死靈 技能的武器。雙持魔杖可以獲得更多詞綴加成,是我們推薦的強力配置。 小提示: 許多獨特裝備會隨機生成詞綴,因此多刷商人或留意任務獎勵非常重要,才能找到最適合您的完美裝備! 戰術運用與實戰技巧 死靈法師在戰鬥中扮演著多重角色,不僅僅是單純的傷害輸出者。以下是我們總結的一些實戰技巧,幫助您充分發揮死靈法師的潛力: 創造與利用屍體: 這是死靈法師的核心戰術。優先擊殺敵方小怪製造屍體,然後用「屍體爆炸」對付高威脅目標,能瞬間扭轉戰局。 精準傳送: 運用「傳送術」將敵人集中,製造完美的AOE機會;或將屍體傳送到敵人堆中,最大化「屍體爆炸」的效益。精準的傳送術是死靈法師的藝術。 護甲管理: 透過「骨盾」補充物理護甲,配合「吸血鬼之觸」回復生命,保持自身在戰場上的續航。讓自己成為一個難以被擊倒的存在。 站位與視野: 儘管是法師,但部分死靈技能需要目標。保持良好的視野與站位,確保能夠釋放所有關鍵法術,同時避免被敵方集火。 技能搭配: 考慮搭配其他學派的輔助技能,如「傳送術」、「變形術」的「雞蛋術」等,增加戰術彈性,讓您面對任何敵人都有解方。 《神界:原罪2》死靈法師構建重點回顧 核心定位: 死靈法師是結合物理輸出與戰場控場的完美結合體,能透過屍體主宰戰場。 加點策略: 才智、戰爭、死靈為優先投資,輔以體制與記憶,確保傷害、生存與技能靈活性。 戰術精華: 善用屍體爆炸、傳送術、骨盾與吸血鬼之觸,精準控制戰場,打出毀滅性打擊。 以下廣告滑動後還有帖子內容var custom_call_MIR = function (params) {if ( params === null || params.hasAd === false ) {var divRowSide;for (let index = 0; index < ONEADs.length; index++) {if (ONEADs[index].pub.player_mode === "mobile-inread") {divRowSide = ONEADs[index].pub.slotobj;}}var ins = document.createElement('ins');ins.className = 'clickforceads';ins.setAttribute('style', 'display:inline-block;');ins.setAttribute('data-ad-zone', '18264');divRowSide.appendChild(ins);var js = document.createElement('script');js.async = true;js.type = 'text/javascript';js.setAttribute('src', '//cdn.holmesmind.com/js/init.js');js.onload = function(){console.log('[ONEAD MIR] ClickForce Loaded');};divRowSide.appendChild(js);}};var _ONEAD = {};_ONEAD.pub = {};_ONEAD.pub.slotobj = document.getElementById("oneadMIRDFPTag");_ONEAD.pub.slots = ["div-onead-ad"];_ONEAD.pub.uid = "1000509";_ONEAD.pub.external_url = "https://onead.onevision.com.tw/";_ONEAD.pub.scopes = ["spotbuy", "speed"];_ONEAD.pub.player_mode_div = "div-onead-ad";_ONEAD.pub.player_mode = "mobile-inread";_ONEAD.pub.queryAdCallback = custom_call_MIR;var ONEAD_pubs = ONEAD_pubs || [];ONEAD_pubs.push(_ONEAD);var truvidScript = document.createElement('script'); truvidScript.async = true; truvidScript.setAttribute('data-cfasync','false'); truvidScript.type = 'text/javascript'; truvidScript.src = '//stg.truvidplayer.com/index.php?sub_user_id=597&widget_id=3309&playlist_id=2381&m=a&cb=' + (Math.random() * 10000000000000000); var currentScript = document.currentScript || document.scripts[document.scripts.length - 1]; currentScript.parentNode.insertBefore(truvidScript, currentScript.nextSibling); 死靈法師構建常見問題Q&A Q:死靈法師需要點力量或敏捷嗎? A:我們不建議死靈法師投資力量或敏捷。死靈法術是依據才智計算傷害的,而戰爭系的物理傷害加成也與力量或敏捷無關。將點數投入才智、體制或記憶效益會更高,更能有效提升您的戰力。 Q:屍體爆炸的傷害如何計算? A:屍體爆炸的傷害與死靈法師的才智、戰爭技能等級以及技能本身等級有關。它會造成範圍物理傷害,並且會消耗被引爆的屍體。傷害非常可觀,是死靈法師的核心爆發手段。 Q:死靈法師適合新手玩嗎? A:死靈法師在前期可能需要一些時間來適應其獨特的戰鬥風格,特別是需要管理屍體資源。但一旦掌握其核心機制與戰術,它將是《神界:原罪2》中最為強大且有趣的職業之一,絕對值得一試。 Q:死靈法師後期輸出會疲軟嗎? A:絕對不會!透過高階技能如「血雨腥風」和裝備的疊加,死靈法師在後期依然能打出極高的物理爆發傷害,特別是在面對多個敵人時,其範圍傷害能力效率驚人,是後期團隊不可或缺的強力輸出。 Q:如何最大化死靈法師的續航能力? A:除了「吸血鬼之觸」和「骨盾」提供的恢復與護甲,我們也推薦在戰鬥中注意站位,避免被集火,減少不必要的傷害。此外,一些裝備詞綴也能提供生命吸取或生命恢復效果,進一步提升續航力。 |
