|
發佈時間: 2025-12-22 23:50
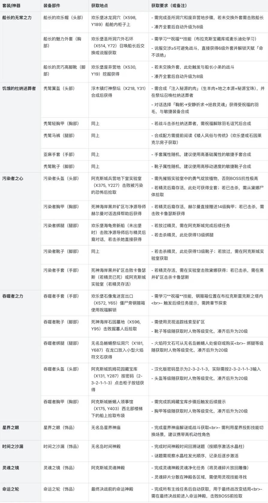
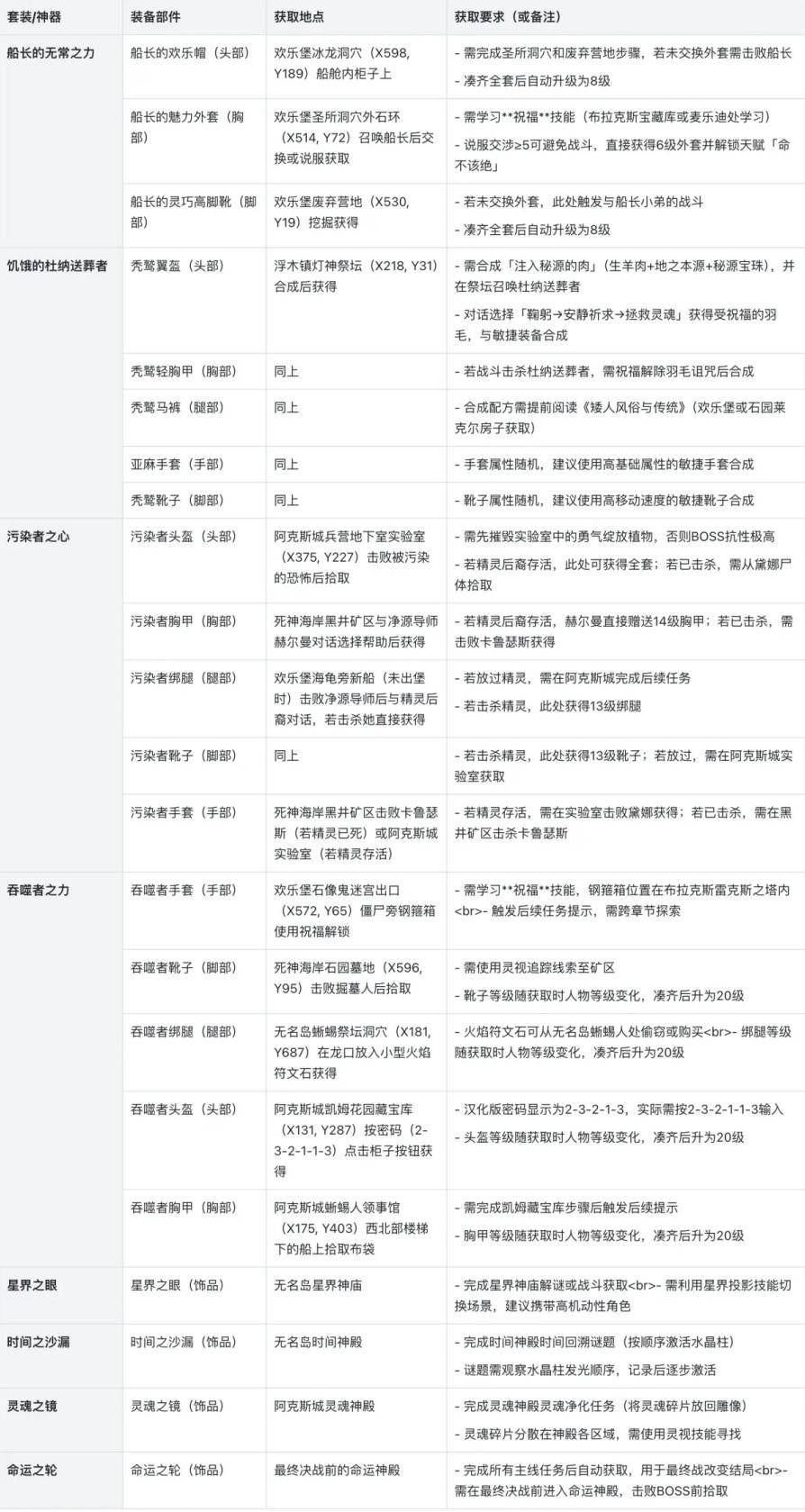
正文摘要:《神界:原罪2》神器套裝 快速閱讀精華 🚀 船長的無常之力: 永久魅惑Buff,必須在歡樂堡階段完成,特別注意冰龍洞穴的暗號「2-3-2-1-1-3」。🦅 飢餓的杜納送葬者 (禿鷲套裝): 輕甲,吞噬屍體可恢復活力並提升傷害,還能飛行。需合成「注入祕源的肉」並在燈神祭壇召喚,透過「祝福的禿鷲羽毛」合成。💀 污染者之心: 戰鬥中標記敵人必中並造成額外傷害。依據您對[b精靈後裔的選擇,會有不同的獲取路線。核心戰鬥需優先摧毀「勇氣綻放植物」。😈 吞噬者之力: 遍佈歡樂堡、死神海岸、無名島、阿克斯城等多個章節,務必按部就班,從祝福鋼箍箱開始。🔑 核心技能: 「祝福術」是解鎖多數神器的關鍵,務必學習! .article-toc { border: 1px solid #ddd; padding: 15px; background: #f9f9f9; border-radius: 6px; margin: 20px 0; width: 90%;}.article-toc br { display: none;}.toc-title { /* --- 以下是合併進來的 H2 樣式 --- */ font-size: 1.25em; /* 125% */ border-left: 5px solid #2A98DA; border-radius: 2px; padding: 5px 0px 5px 10px; font-weight: bold; margin: 0 0 15px 0; /* 調整了 margin,只留下方 15px */ color: #333; line-height: 1.5; background-color: #f8f8f8; /* --- 樣式合併結束 --- */}.toc-list { list-style: none; padding-left: 0;}.toc-list li { margin: 8px 0;}.toc-list a { color: #2A98DA; text-decoration: none;}.toc-list a:hover { text-decoration: underline;}.back-to-top { display: block; margin-top: 10px; font-size: 0.9em; color: #666;}本文章目錄 前言:深入整理《神界:原罪2》傳奇神器document.currentScript.previousElementSibling.href = location.href.split('#')[0] + '#intro'; 船長的無常之力:征服海洋的魅惑document.currentScript.previousElementSibling.href = location.href.split('#')[0] + '#captain'; - 部件一覽document.currentScript.previousElementSibling.href = location.href.split('#')[0] + '#duna'; - 詳細獲取路線document.currentScript.previousElementSibling.href = location.href.split('#')[0] + '#duna_route'; - 時間限制與關鍵操作document.currentScript.previousElementSibling.href = location.href.split('#')[0] + '#duna_key'; 飢餓的杜納送葬者 (禿鷲套裝):荒野獵手的恩賜document.currentScript.previousElementSibling.href = location.href.split('#')[0] + '#vulture'; - 部件一覽document.currentScript.previousElementSibling.href = location.href.split('#')[0] + '#vulture_parts'; - 詳細獲取路線document.currentScript.previousElementSibling.href = location.href.split('#')[0] + '#vulture_route'; - 合成方法document.currentScript.previousElementSibling.href = location.href.split('#')[0] + '#vulture_synth'; - 時間限制與關鍵操作document.currentScript.previousElementSibling.href = location.href.split('#')[0] + '#vulture_key'; 污染者之心:受詛者的復仇意志document.currentScript.previousElementSibling.href = location.href.split('#')[0] + '#tyrant'; - 部件一覽document.currentScript.previousElementSibling.href = location.href.split('#')[0] + '#tyrant_parts'; - 詳細獲取路線document.currentScript.previousElementSibling.href = location.href.split('#')[0] + '#tyrant_route'; - 時間限制與關鍵操作document.currentScript.previousElementSibling.href = location.href.split('#')[0] + '#tyrant_key'; 吞噬者之力:來自遠古的飢渴document.currentScript.previousElementSibling.href = location.href.split('#')[0] + '#devourer'; - 部件一覽document.currentScript.previousElementSibling.href = location.href.split('#')[0] + '#devourer_parts'; - 詳細獲取路線document.currentScript.previousElementSibling.href = location.href.split('#')[0] + '#devourer_route'; - 時間限制與關鍵操作document.currentScript.previousElementSibling.href = location.href.split('#')[0] + '#devourer_key'; 核心技能:祝福術——神器的啟動之鑰document.currentScript.previousElementSibling.href = location.href.split('#')[0] + '#bless'; 《神界:原罪2》神器套裝獲取重點提示document.currentScript.previousElementSibling.href = location.href.split('#')[0] + '#tips'; 章節進度建議:最佳化您的神器之旅document.currentScript.previousElementSibling.href = location.href.split('#')[0] + '#progression'; 《神界:原罪2》神器套裝常見問題Q&Adocument.currentScript.previousElementSibling.href = location.href.split('#')[0] + '#faq'; 前言:深入整理《神界:原罪2》傳奇神器 親愛的冒險者們,在《神界:原罪2》的奇幻世界中,有幾套堪稱「神器」的傳奇裝備,它們不僅擁有超凡的屬性,更能賦予持有者獨特且強大的增益效果,足以扭轉戰局。然而,這些神器的獲取過程往往錯綜複雜,需要精準的步驟與時機。本篇攻略將以最專業、最詳盡的方式,為您手把手拆解每套神器的完整獲取路線,確保您能輕鬆入手這些夢寐以求的寶物,讓您的冒險旅程事半功倍! 船長的無常之力:征服海洋的魅惑 「船長的無常之力」是一套專為海盜船長打造的裝備,湊齊後能賦予您永久魅惑敵人的強大Buff,作用範圍廣達3.5米,讓戰場上的敵人為您所用! 部件一覽 船長的歡樂帽(頭部)船長的魅力外套(胸部)船長的靈巧高腳靴(腳部) 詳細獲取路線 首先,在歡樂堡海灘(座標X361, Y78)仔細搜尋,您會找到「船長的骨頭小爪」。將其放置在地面,它會為您指引接下來的方向。接著,來到聖所洞穴(座標X514, Y72),在這裡拾取「船長的靈魂之瓶」。離開洞穴後,將靈魂之瓶對著附近的石環使用「祝福術」,船長的靈魂便會被召喚出來。 建議此處選擇說服(交涉技能需≥5),成功後您可以避免一場戰鬥,直接獲得一件6級魅力外套並解鎖天賦「命不該絕」。這是最省時省力的選擇。如果您選擇交換外套,後續則需要擊敗船長才能獲得帽子。 接下來前往廢棄營地(座標X530, Y19)進行挖掘,您將獲得7級高腳靴。如果您之前沒有選擇交換外套,這裡會觸發與船長手下的戰鬥。最後,進入冰龍洞穴(座標X598, Y189),您會看到一道船艙門。要打開這道門,需要輸入正確的暗號,根據我們的實測,正確的暗號是「2-3-2-1-1-3」。 如果您之前已經交換了外套,這裡需要擊敗船長才能獲得8級歡樂帽。如果您之前是透過說服讓船長離開,那麼您可以直接與他交換,獲得整套8級裝備。 時間限制與關鍵操作 時間限制:務必在離開歡樂堡前完成,一旦離開,將無法回頭獲取這套神器。關鍵操作:冰龍洞穴的暗號非常重要,它藏在某些書籍中,但為了您的方便,我們直接提供:「2-3-2-1-1-3」。輸入錯誤將無法進入。 👉 GM後台版 遊戲 推薦 ⬇️⬇️⬇️ 快速玩各種二次元動漫手遊app 飢餓的杜納送葬者 (禿鷲套裝):荒野獵手的恩賜 這套又被稱為「禿鷲套裝」的輕甲,能讓您在吞噬屍體時恢復活力並提升15%傷害,更具備短距離飛行能力,無視特殊地表效果! 部件一覽 禿鷲翼盔(頭部)禿鷲輕胸甲(胸部)禿鷲馬褲(腿部)亞麻手套(手部)禿鷲靴子(腳部) 詳細獲取路線 首先,在歡樂堡或石園萊克爾的房子中,找到並閱讀書籍《矮人風俗與傳統》,這將啟動相關任務。接著,前往浮木鎮農場女巫的房子獲取《節選》,然後合成關鍵道具「注入祕源的肉」。 材料:生羊肉可在廣場商人處購買;地之本源和祕源寶珠則可在希瓦導師的地下室找到。 最後,前往燈神祭壇(座標X218, Y31),將「注入祕源的肉」放置於祭壇上,召喚出杜納送葬者。 與杜納對話時,請依序選擇「鞠躬→安靜祈求→拯救靈魂」,成功後您將獲得「受祝福的禿鷲羽毛」,這是合成套裝的關鍵材料。 合成方法 將「受祝福的禿鷲羽毛」與任意一件敏捷系裝備(例如獵人皮甲)帶到鍛造臺進行合成。系統會自動將其升級為對應的禿鷲套裝部件。 時間限制與關鍵操作 時間限制:沒有嚴格的時間限制,但建議在進入無名島前完成。關鍵操作:如果您選擇戰鬥擊殺杜納送葬者,請務必使用「祝福術」解除羽毛上的詛咒,否則該羽毛將無法用於合成。 污染者之心:受詛者的復仇意志 集齊「污染者之心」套裝,您將能在戰鬥中標記範圍內目標,對其攻擊必中並造成額外傷害,是強力輸出玩家的福音! 部件一覽 污染者頭盔(頭部)污染者胸甲(胸部)污染者綁腿(腿部)污染者靴子(腳部)污染者手套(手部) 詳細獲取路線 首先在歡樂堡海龜旁的新船(僅限未出堡階段),擊敗淨源導師後,與精靈後裔進行對話。 如果您選擇擊殺她,將直接獲得13級手套和腿甲。如果您選擇放過她,後續將需要在黑井礦區和阿克斯城繼續完成相關任務。我們的攻略建議放過她以獲取更完整的劇情體驗。 接著前往黑井礦區,與淨源導師赫爾曼對話。 選擇幫助他可以獲得14級胸甲。如果精靈後裔之前已死,您需要擊敗卡魯瑟斯才能獲得手套。 最後,前往阿克斯城兵營地下室實驗室(座標X375, Y227)。在這裡您將面對被污染的恐怖,請務必優先摧毀「勇氣綻放植物」(它會大幅提升BOSS抗性)。 如果精靈後裔在之前存活,此處您可以獲得全套剩餘裝備。如果精靈後裔之前已被擊殺,您則需要從黛娜的屍體上拾取剩餘部件。 時間限制與關鍵操作 時間限制:需要進入阿克斯城後才能完成最終階段。關鍵操作:實驗室戰鬥中,「勇氣綻放植物」是核心威脅,務必優先摧毀,否則會讓BOSS難以擊敗。 吞噬者之力:來自遠古的飢渴 「吞噬者之力」是一套需要跨越多章節才能完整蒐集的強力裝備,其具體效果雖然未明確提及,但在戰鬥中絕對是值得信賴的助力。 部件一覽 吞噬者手套(手部)吞噬者靴子(腳部)吞噬者綁腿(腿部)吞噬者頭盔(頭部)吞噬者胸甲(胸部) 詳細獲取路線 從歡樂堡石像鬼迷宮出口(座標X572, Y65)開始,對僵屍旁的「鋼箍箱」使用「祝福術」,您將獲得「吞噬者手套」並觸發任務提示。接著來到死神海岸石園墓地(座標X596, Y95),擊敗掘墓人後拾取「吞噬者靴子」,這會開啟靈視追蹤線索至礦區。前往無名島蜥蜴祭壇洞穴(座標X181, Y687),在龍口中放入「小型火焰符文石」,即可獲得15級綁腿。進入阿克斯城凱姆花園藏寶庫(座標X131, Y287),取下流亡王后畫像後,按照密碼「2-3-2-1-1-3」點擊櫃子按鈕,就能獲得18級頭盔。最後,在蜥蜴人領事館(座標X175, Y403)西北部的樓梯下,檢查船上的一個布袋,就能拾取到「吞噬者胸甲」。 時間限制與關鍵操作 時間限制:這套神器需要您分章節逐步完成,從歡樂堡一直到阿克斯城,務必按照步驟推進,避免錯過。關鍵操作:凱姆藏寶庫的密碼為「2-3-2-1-1-3」。我們發現,部分漢化版本可能會顯示為「2-3-2-1-3」,請注意,實際輸入仍需是2-3-2-1-1-3才能成功。 核心技能:祝福術——神器的啟動之鑰 「祝福術」這項源力技能,在獲取多數神器套裝的過程中扮演著至關重要的角色。無論是解鎖鋼箍箱、召喚船長,甚至是解除詛咒,都離不開它。 如何學習祝福術? 您可以在歡樂堡布拉克斯寶藏庫(座標X620, Y626)或在麥樂迪處學習。如果您錯過了這些機會,也可以透過拾取「祝福術卷軸」或擊殺淨源導師來間接獲取該技能。 以下廣告滑動後還有帖子內容var custom_call_MIR = function (params) {if ( params === null || params.hasAd === false ) {var divRowSide;for (let index = 0; index < ONEADs.length; index++) {if (ONEADs[index].pub.player_mode === "mobile-inread") {divRowSide = ONEADs[index].pub.slotobj;}}var ins = document.createElement('ins');ins.className = 'clickforceads';ins.setAttribute('style', 'display:inline-block;');ins.setAttribute('data-ad-zone', '18264');divRowSide.appendChild(ins);var js = document.createElement('script');js.async = true;js.type = 'text/javascript';js.setAttribute('src', '//cdn.holmesmind.com/js/init.js');js.onload = function(){console.log('[ONEAD MIR] ClickForce Loaded');};divRowSide.appendChild(js);}};var _ONEAD = {};_ONEAD.pub = {};_ONEAD.pub.slotobj = document.getElementById("oneadMIRDFPTag");_ONEAD.pub.slots = ["div-onead-ad"];_ONEAD.pub.uid = "1000509";_ONEAD.pub.external_url = "https://onead.onevision.com.tw/";_ONEAD.pub.scopes = ["spotbuy", "speed"];_ONEAD.pub.player_mode_div = "div-onead-ad";_ONEAD.pub.player_mode = "mobile-inread";_ONEAD.pub.queryAdCallback = custom_call_MIR;var ONEAD_pubs = ONEAD_pubs || [];ONEAD_pubs.push(_ONEAD);var truvidScript = document.createElement('script'); truvidScript.async = true; truvidScript.setAttribute('data-cfasync','false'); truvidScript.type = 'text/javascript'; truvidScript.src = '//stg.truvidplayer.com/index.php?sub_user_id=597&widget_id=3309&playlist_id=2381&m=a&cb=' + (Math.random() * 10000000000000000); var currentScript = document.currentScript || document.scripts[document.scripts.length - 1]; currentScript.parentNode.insertBefore(truvidScript, currentScript.nextSibling); 《神界:原罪2》神器套裝獲取重點提示 為了確保您的神器之旅順暢無阻,我們整理了幾個關鍵的注意事項: 💪 污染者套裝的抉擇: 若想完整獲取「污染者套裝」,我們建議您在第一章避免擊殺精靈後裔。否則,部分部件將需要透過額外戰鬥才能獲取。⚔️ 擊殺精靈的後果: 如果您選擇擊殺精靈後裔,那麼在黑井礦區會出現卡魯瑟斯,擊敗他仍可獲得手套。🗺️ 吞噬者套裝的連貫性: 「吞噬者套裝」需要從歡樂堡開始,歷經死神海岸、無名島、阿克斯城等多個章節的探索。務必按部就班推進,避免遺漏。🔥 無名島符文石: 在無名島獲取吞噬者綁腿所需的小型火焰符文石,您可以從蜥蜴人身上偷竊或向商人購買,請務必提前準備。🤝 隊友配置建議: 推薦攜帶伊凡(高交涉技能),他將在與船長、杜納送葬者等關鍵對話中發揮巨大作用。或者攜帶費恩(高偷竊技能),方便獲取符文石等稀有物品。對於戰鬥較多的「污染者之心」任務,建議搭配紅王子等戰鬥型隊友,協助擊敗強大BOSS。 章節進度建議:最佳化您的神器之旅 為了讓您能更有效率地規劃遊戲進程,我們將各神器的獲取步驟與章節進度結合,為您提供一份最佳化路線圖: 第一章:歡樂堡 (Fort Joy) 🚀 優先獲取: 船長套裝、吞噬者手套、污染者手套/腿甲。確保在離開歡樂堡前全部完成。🔑 關鍵技能: 學習「祝福術」,並探索石像鬼迷宮和聖所洞穴。 第二章:死神海岸 (Reaper's Coast) 🦅 繼續推進: 完成禿鷲套裝的合成,並獲取吞噬者靴子。同時,推進污染者套裝的支線任務。💡 物資準備: 偷竊或購買祕源寶珠和地之本源,以備後續合成所需。 第三章:無名島 (Nameless Isle) 😈 集中獲取: 優先獲取吞噬者綁腿。完成主線任務的同時,再回頭探索神器。 第四章:阿克斯城 (Arx) 💀 收尾階段: 集中獲取污染者剩餘部件、吞噬者頭盔和胸甲。完成「靈魂之鏡」等相關任務。⏳ 時間管理: 在最終決戰前,預留充足的時間完成所有神器的前置任務。 遵循此方案,您將能確保所有神器100%獲取,避免時間限制或條件遺漏的遺憾。我們強烈建議您善用遊戲內的任務日誌[/b追蹤進度,並定期存檔以避免任何潛在的失誤。 《神界:原罪2》神器套裝常見問題Q&A Q:為什麼我無法進入冰龍洞穴的船艙門? A:冰龍洞穴的船艙門需要輸入正確的暗號才能開啟。根據我們的實測與漢化版差異,正確的密碼是「2-3-2-1-1-3」。請務必按照這個順序輸入,否則門不會打開。 Q:杜納送葬者(禿鷲套裝)的羽毛要怎麼合成?它需要什麼材料? A:您需要先獲得「受祝福的禿鷲羽毛」。然後,將羽毛與任意一件敏捷系裝備(例如獵人皮甲或任何輕甲)帶到鍛造臺進行合成。系統會自動將其轉化為對應的禿鷲套裝部件。 Q:污染者套裝的任務中,精靈後裔我應該殺還是放過她?這會有什麼影響? A:您對精靈後裔的選擇會影響後續的獲取路線。如果放過她,您將在阿克斯城獲得整套裝備;如果擊殺她,部分部件需要從她屍體上拾取,且黑井礦區會出現卡魯瑟斯,擊敗他才能獲得手套。我們建議放過她,以體驗更完整的劇情。 Q:吞噬者套裝在凱姆花園藏寶庫的密碼是什麼?我輸入了網路上找到的,但還是錯了。 A:凱姆藏寶庫的密碼是「2-3-2-1-1-3」。我們發現部分漢化版本可能顯示為「2-3-2-1-3」,但正確的輸入仍然是六位數的「2-3-2-1-1-3」。請您仔細核對並輸入。 Q:祝福術在哪裡學?我看攻略說很重要,但我還沒學到。 A:祝福術是核心技能,您可以在歡樂堡的布拉克斯寶藏庫(X620, Y626)或與麥樂迪對話後學習。如果錯過了,也可以透過拾取「祝福術卷軸」或擊殺淨源導師來獲得該技能。 |
