|
發佈時間: 2025-12-22 23:52
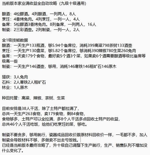
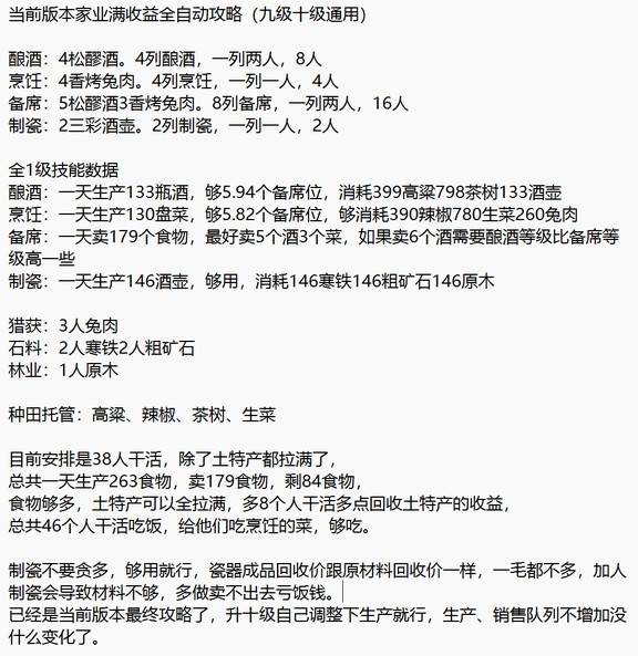
正文摘要:《燕雲十六聲》家業滿收益全自動運營 快速閱讀精華 🚀 核心目標: 打造全自動、高收益的家業系統,讓你在遊戲中輕鬆賺取資源。🔑 設定關鍵: 選址:優先考量資源點與交通便利性。人力:根據職位需求,指派適合的員工並升級。生產:專注高利潤商品,搭配自動採集。銷售:利用自動販賣功能,監控市場價格。 📈 收益最大化: 定期檢視:市場供需變化,調整生產策略。擴張:逐步升級家業規模,解鎖更多功能。效率:確保生產線順暢,避免資源囤積或短缺。 💡 專家建議: 初期手動操作熟悉流程,待資金與人力到位後,再逐步導入自動化。 .article-toc { border: 1px solid #ddd; padding: 15px; background: #f9f9f9; border-radius: 6px; margin: 20px 0; width: 90%;}.article-toc br { display: none;}.toc-title { /* --- 以下是合併進來的 H2 樣式 --- */ font-size: 1.25em; /* 125% */ border-left: 5px solid #2A98DA; border-radius: 2px; padding: 5px 0px 5px 10px; font-weight: bold; margin: 0 0 15px 0; /* 調整了 margin,只留下方 15px */ color: #333; line-height: 1.5; background-color: #f8f8f8; /* --- 樣式合併結束 --- */}.toc-list { list-style: none; padding-left: 0;}.toc-list li { margin: 8px 0;}.toc-list a { color: #2A98DA; text-decoration: none;}.toc-list a:hover { text-decoration: underline;}.back-to-top { display: block; margin-top: 10px; font-size: 0.9em; color: #666;}本文章目錄 《燕雲十六聲》家業系統:輕鬆賺飽飽的自動化祕訣document.currentScript.previousElementSibling.href = location.href.split('#')[0] + '#intro'; - 家業系統核心概念:為何要自動化?document.currentScript.previousElementSibling.href = location.href.split('#')[0] + '#intro_concept'; 打造你的自動化金流:家業初期設定與配置document.currentScript.previousElementSibling.href = location.href.split('#')[0] + '#setup'; - 選址策略:風水寶地是關鍵document.currentScript.previousElementSibling.href = location.href.split('#')[0] + '#setup_location'; - 人力資源:聰明分配你的小幫手document.currentScript.previousElementSibling.href = location.href.split('#')[0] + '#setup_personnel'; 收益最大化:進階運營與效率優化document.currentScript.previousElementSibling.href = location.href.split('#')[0] + '#optimize'; - 產銷策略:掌握市場脈動document.currentScript.previousElementSibling.href = location.href.split('#')[0] + '#optimize_strategy'; - 資源鏈管理:自動採集與加工document.currentScript.previousElementSibling.href = location.href.split('#')[0] + '#optimize_resource'; 自動化無憂:日常維護與問題排除document.currentScript.previousElementSibling.href = location.href.split('#')[0] + '#maintain'; - 定期檢查:確保系統順暢運作document.currentScript.previousElementSibling.href = location.href.split('#')[0] + '#maintain_check'; - 應變策略:市場變動與突發事件document.currentScript.previousElementSibling.href = location.href.split('#')[0] + '#maintain_adapt'; 家業全自動滿收益_常見問題Q&Adocument.currentScript.previousElementSibling.href = location.href.split('#')[0] + '#faq'; 《燕雲十六聲》家業系統:輕鬆賺飽飽的自動化祕訣 各位《燕雲十六聲》的俠士們,想要在江湖上闖蕩,除了武藝高強,穩定的財源更是不可或缺!遊戲中的家業系統,正是我們打造自動金流、實現「躺著賺」的最佳途徑。本攻略將深入整理如何將家業系統打造成一個能夠滿收益且全自動運營的經濟引擎,讓你輕鬆享受遊戲樂趣,告別為錢所困的煩惱。 家業系統核心概念:為何要自動化? 家業系統不僅僅是個單純的生產或交易玩法,它更像是一個微型經濟體。透過經營店鋪、生產商品、聘請員工,我們可以賺取豐厚的利潤。而「全自動運營」的核心目標,就是減少玩家手動幹預的時間,讓家業在我們下線或忙於其他江湖事務時,依然能持續穩定地創造收益。這不僅節省了寶貴的遊戲時間,也確保了收益的持續性與最大化。 人力資源:聰明分配你的小幫手 家業的自動化運營,離不開賢能的員工。 員工招募: 首先,根據你的家業類型(例如:製造、販售、採集),招募具備相關技能或特長的員工。 職位分配: 仔細檢視每個員工的能力數值,將他們安排到最能發揮其長處的職位上。例如,採集能力強的分配去資源點,製造能力高的則留在工坊。 技能訓練與升級: 隨著家業發展,定期投資資源訓練員工,提升他們的工作效率與產出量。高效率的員工是實現滿收益的基石。 自動排班: 充分利用遊戲提供的自動排班或自動任務功能,讓員工在指定時間自動執行採集、生產、販售等任務,確保家業24小時不間斷運作。 收益最大化:進階運營與效率優化 當家業系統初步設定完成後,下一步就是如何優化它,使其達到真正的「滿收益」。這不僅是量上的增加,更是質上的提升。 產銷策略:掌握市場脈動 分析市場: 我們建議玩家密切關注遊戲內的市場物價波動。哪些商品供不應求?哪些商品價格高昂?將生產重心放在這些高利潤商品上。 精簡產品線: 初期避免過度生產多種類商品,專注於少數幾項高效率、高利潤的產品,累積資金後再逐步擴展。 自動銷售設定: 遊戲通常會提供自動販賣功能。設定好合理的售價區間,讓家業自動將生產出的商品售出,同時也要設定好庫存預警,避免缺貨或囤積。 資源鏈管理:自動採集與加工 一個完整的自動化家業,從原材料到成品都應該盡量自動化。 建立自動採集隊: 派遣員工前往資源點進行自動採集。確保採集工具的耐久度與員工的採集效率足夠,以應對長時間運作。 設定自動加工流程: 如果你的家業是生產型,確保原材料一旦入庫,就能自動進入加工環節。例如,木材自動加工成木板,礦石自動冶煉成錠塊。 庫存管理: 設定合理的庫存上限與下限。當某種原材料或半成品低於下限時,觸發自動採集或生產指令;當高於上限時,則暫停生產,避免資源浪費。 自動化無憂:日常維護與問題排除 即使是全自動的家業系統,也需要定期的「健康檢查」。透過簡單的維護,我們可以確保家業的滿收益狀態得以持續。 定期檢查:確保系統順暢運作 收益報表: 每日或定期查看家業的收益報表,分析收入與支出,找出潛在的效率瓶頸。 員工狀態: 檢查員工的疲勞度、忠誠度與設備耐久度。及時補充、修復或替換,確保他們能持續高效工作。 設備維護: 生產設備、加工機具等都需要定期維護或升級。磨損的設備會降低生產效率。 應變策略:市場變動與突發事件 江湖險惡,市場更是瞬息萬變。 應對市場波動: 當某種商品價格突然下跌時,不要盲目拋售。可以暫停生產,等待市場回暖,或轉向生產其他高利潤商品。 應對突發事件: 有時家業可能會遭遇隨機事件(例如:盜賊襲擊、自然災害),確保家業有足夠的防禦或預備金來應對這些情況。 策略調整: 隨著遊戲版本更新或玩家經濟環境變化,原有的自動化策略可能不再適用。本攻略建議玩家保持靈活性,定期審視並調整家業運營策略。 《燕雲十六聲》重點回顧 透過精準的選址與人力分配,為家業自動化奠定基礎。掌握市場脈動,優化產銷策略與資源鏈管理,最大化家業收益。定期檢查維護並具備應變能力,確保家業全自動且穩健成長。 以下廣告滑動後還有帖子內容var custom_call_MIR = function (params) {if ( params === null || params.hasAd === false ) {var divRowSide;for (let index = 0; index < ONEADs.length; index++) {if (ONEADs[index].pub.player_mode === "mobile-inread") {divRowSide = ONEADs[index].pub.slotobj;}}var ins = document.createElement('ins');ins.className = 'clickforceads';ins.setAttribute('style', 'display:inline-block;');ins.setAttribute('data-ad-zone', '18264');divRowSide.appendChild(ins);var js = document.createElement('script');js.async = true;js.type = 'text/javascript';js.setAttribute('src', '//cdn.holmesmind.com/js/init.js');js.onload = function(){console.log('[ONEAD MIR] ClickForce Loaded');};divRowSide.appendChild(js);}};var _ONEAD = {};_ONEAD.pub = {};_ONEAD.pub.slotobj = document.getElementById("oneadMIRDFPTag");_ONEAD.pub.slots = ["div-onead-ad"];_ONEAD.pub.uid = "1000509";_ONEAD.pub.external_url = "https://onead.onevision.com.tw/";_ONEAD.pub.scopes = ["spotbuy", "speed"];_ONEAD.pub.player_mode_div = "div-onead-ad";_ONEAD.pub.player_mode = "mobile-inread";_ONEAD.pub.queryAdCallback = custom_call_MIR;var ONEAD_pubs = ONEAD_pubs || [];ONEAD_pubs.push(_ONEAD);var truvidScript = document.createElement('script'); truvidScript.async = true; truvidScript.setAttribute('data-cfasync','false'); truvidScript.type = 'text/javascript'; truvidScript.src = '//stg.truvidplayer.com/index.php?sub_user_id=597&widget_id=3309&playlist_id=2381&m=a&cb=' + (Math.random() * 10000000000000000); var currentScript = document.currentScript || document.scripts[document.scripts.length - 1]; currentScript.parentNode.insertBefore(truvidScript, currentScript.nextSibling); 家業全自動滿收益_常見問題Q&A Q:我的家業設定自動化後,為什麼收益還是不理想? A:首先,請檢查您的員工效率、生產線是否順暢,以及商品售價是否符合市場行情。初期資金不足時,自動化效率可能不高,建議先累積一定資本再全面導入自動化。 Q:我應該優先投資哪種類型的家業才能快速回本? A:這取決於當前伺服器的經濟環境。通常,初期門檻較低且需求量大的基礎資源(如木材、礦石)或其加工品,比較容易快速回本。建議透過遊戲內置的市場查詢功能進行分析。 Q:家業的員工會不會有忠誠度或疲勞度問題?需要手動管理嗎? A:是的,員工會有忠誠度與疲勞度。為了實現全自動,建議您設定自動獎勵或自動休息機制(如果遊戲提供),或定期手動檢查。高忠誠度的員工效率更高,不易離職。 Q:如果我長時間不登入遊戲,家業會繼續運作嗎? A:這要看遊戲的具體設定。一般來說,大部分的自動化系統在玩家下線後仍會持續運作一段時間,但可能會有收益遞減或資源耗盡的問題。建議設定好充足的庫存和自動補給機制。 Q:家業的選址對收益影響大嗎?我應該怎麼選擇? A:影響非常大。選擇靠近高需求市場、關鍵資源點的地理位置,能大幅節省運輸成本並提升銷售速度。如果遊戲有「風水」或「地利」等特殊加成,也應優先考慮。 |
