|
發佈時間: 2025-12-29 20:12
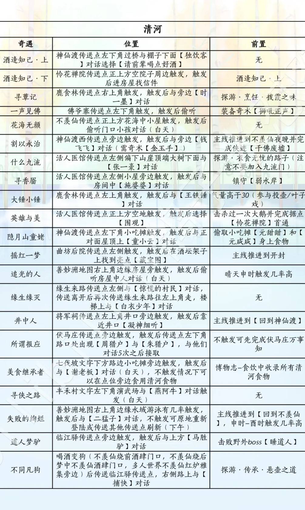
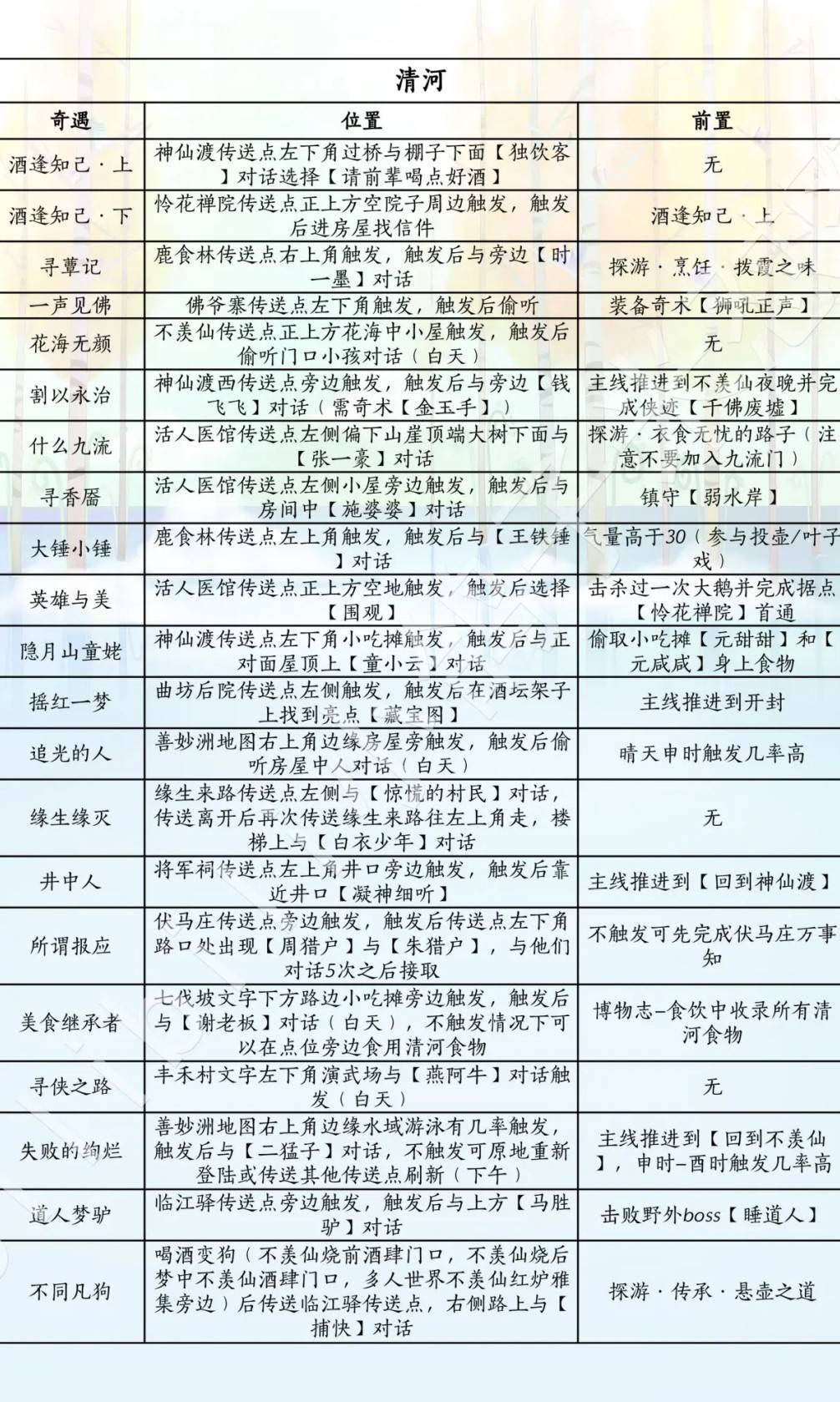
正文摘要:《燕雲十六聲》滹沱版本奇遇位置 快速閱讀精華 🚀 核心目標: 快速定位《燕雲十六聲》滹沱版本的所有奇遇地點。🔑 關鍵資訊: 詳細地圖標示,讓你不再錯過任何一個重要奇遇。掌握奇遇機制,輕鬆獲取豐厚獎勵與獨特成就。 💡 專家建議: 善用本攻略地圖,規劃最佳探索路線,效率加倍! .article-toc { border: 1px solid #ddd; padding: 15px; background: #f9f9f9; border-radius: 6px; margin: 20px 0; width: 90%;}.article-toc br { display: none;}.toc-title { /* --- 以下是合併進來的 H2 樣式 --- */ font-size: 1.25em; /* 125% */ border-left: 5px solid #2A98DA; border-radius: 2px; padding: 5px 0px 5px 10px; font-weight: bold; margin: 0 0 15px 0; /* 調整了 margin,只留下方 15px */ color: #333; line-height: 1.5; background-color: #f8f8f8; /* --- 樣式合併結束 --- */}.toc-list { list-style: none; padding-left: 0;}.toc-list li { margin: 8px 0;}.toc-list a { color: #2A98DA; text-decoration: none;}.toc-list a:hover { text-decoration: underline;}.back-to-top { display: block; margin-top: 10px; font-size: 0.9em; color: #666;}本文章目錄 滹沱版本奇遇位置心得分享document.currentScript.previousElementSibling.href = location.href.split('#')[0] + '#hutuo_locations'; 常見問題Q&Adocument.currentScript.previousElementSibling.href = location.href.split('#')[0] + '#faq'; 在《燕雲十六聲》的廣袤江湖中,探索未知與邂逅奇遇是每位俠客的必修課。特別是在最新的滹沱版本中,許多玩家或許正苦惱於找不到那些隱藏版的奇遇位置。別擔心,本攻略團隊已經為各位俠客整理出最詳盡的奇遇地圖標示,幫助您輕鬆掌握所有關鍵地點,不錯過任何一份珍貴的獎勵! 《燕雲十六聲》滹沱版本全奇遇位置心得分享 我們深入探索了《燕雲十六聲》滹沱版本的每個角落,並為您精準標示出了所有已知奇遇的確切位置。這些奇遇不僅能帶來豐富的經驗與道具獎勵,更是深入瞭解遊戲世界觀、解鎖隱藏劇情的關鍵。請參考以下地圖指引,開始您的奇遇之旅吧! 圖說: 最終一處奇遇點,挑戰難度可能較高,請準備充足再前往。 小提示: 探索奇遇時,建議多與周遭NPC互動,或留意地圖上的特殊標記,這些都可能是觸發奇遇的關鍵線索喔! 《燕雲十六聲》重點回顧 掌握滹沱版本奇遇位置是提升遊戲體驗的關鍵。仔細對照地圖標示,能有效節省探索時間。奇遇不僅提供獎勵,更是深入瞭解《燕雲十六聲》世界觀的重要途徑。 以下廣告滑動後還有帖子內容var custom_call_MIR = function (params) {if ( params === null || params.hasAd === false ) {var divRowSide;for (let index = 0; index < ONEADs.length; index++) {if (ONEADs[index].pub.player_mode === "mobile-inread") {divRowSide = ONEADs[index].pub.slotobj;}}var ins = document.createElement('ins');ins.className = 'clickforceads';ins.setAttribute('style', 'display:inline-block;');ins.setAttribute('data-ad-zone', '18264');divRowSide.appendChild(ins);var js = document.createElement('script');js.async = true;js.type = 'text/javascript';js.setAttribute('src', '//cdn.holmesmind.com/js/init.js');js.onload = function(){console.log('[ONEAD MIR] ClickForce Loaded');};divRowSide.appendChild(js);}};var _ONEAD = {};_ONEAD.pub = {};_ONEAD.pub.slotobj = document.getElementById("oneadMIRDFPTag");_ONEAD.pub.slots = ["div-onead-ad"];_ONEAD.pub.uid = "1000509";_ONEAD.pub.external_url = "https://onead.onevision.com.tw/";_ONEAD.pub.scopes = ["spotbuy", "speed"];_ONEAD.pub.player_mode_div = "div-onead-ad";_ONEAD.pub.player_mode = "mobile-inread";_ONEAD.pub.queryAdCallback = custom_call_MIR;var ONEAD_pubs = ONEAD_pubs || [];ONEAD_pubs.push(_ONEAD);var truvidScript = document.createElement('script'); truvidScript.async = true; truvidScript.setAttribute('data-cfasync','false'); truvidScript.type = 'text/javascript'; truvidScript.src = '//stg.truvidplayer.com/index.php?sub_user_id=597&widget_id=3309&playlist_id=2381&m=a&cb=' + (Math.random() * 10000000000000000); var currentScript = document.currentScript || document.scripts[document.scripts.length - 1]; currentScript.parentNode.insertBefore(truvidScript, currentScript.nextSibling); 《燕雲十六聲》奇遇位置常見問題Q&A Q:奇遇有什麼用? A:奇遇通常會提供豐厚的經驗值、金錢、稀有道具、裝備,甚至是獨特的武學招式或時裝。有些奇遇更是解鎖後續劇情或隱藏成就的必要條件,對於角色成長和遊戲探索都非常重要。 Q:奇遇多久刷新一次? A:大部分的奇遇屬於一次性觸發,完成後就不會再刷新。然而,部分日常或週常的「懸賞」或「軼聞」任務可能具有類似奇遇的隨機性,這些任務會定期刷新。建議玩家在遊玩時多留意遊戲內的任務說明。 Q:我按照地圖標示去了,但找不到奇遇怎麼辦? A:奇遇的觸發條件通常不只是到達位置那麼簡單。您可能需要滿足特定時間、天氣、角色等級、聲望、完成前置任務,或是與特定NPC對話、觸摸特定物品等。建議多在奇遇點附近走動、觀察、與NPC互動,有時甚至需要多嘗試幾次。 Q:滹沱版本的奇遇獎勵有什麼特別的嗎? A:滹沱版本的奇遇獎勵往往會與該版本的特色內容相關,例如新的心法殘頁、獨特的江湖傳聞道具、或是與滹沱地區劇情相關的限定外觀。這些獎勵能幫助玩家更好地體驗新版本帶來的內容。 Q:除了地圖上的標示,還有其他找到奇遇的方法嗎? A:除了地圖標示,聆聽NPC的閒聊、閱讀遊戲內的書籍或公告、加入遊戲社羣與其他玩家交流,都是尋找奇遇的好方法。有時候,遊戲會透過環境線索或隱晦的提示引導玩家發現新的奇遇。 |
