|
發佈時間: 2026-1-7 10:23
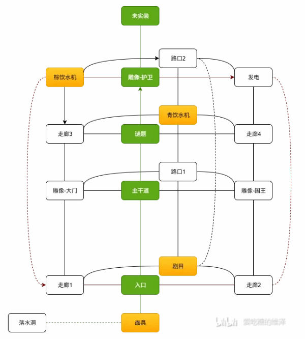
正文摘要:《飢荒》遠古聖殿迷宮走法 快速閱讀精華 🚀 核心目標: 徹底整理《飢荒》遠古聖殿迷宮,讓你告別迷路!🔑 關鍵訣竅: 利用「聖殿路標」底座紋路辨識方向。每種紋路代表一個特定方位。 🧭 迷宮結構: 並非多層結構,而是單層環狀設計。邊緣房間首尾相連,形成無限迴圈。 🗺️ 導航工具: 本攻略提供完整的迷宮地圖與路標圖例,輕鬆規劃你的路線。🔄 迷路應對: 若身處無標誌房間,任意移動一次即可抵達有標誌房間。確認位置後,依路標指示前進。 .article-toc { border: 1px solid #ddd; padding: 15px; background: #f9f9f9; border-radius: 6px; margin: 20px 0; width: 90%;}.article-toc br { display: none;}.toc-title { /* --- 以下是合併進來的 H2 樣式 --- */ font-size: 1.25em; /* 125% */ border-left: 5px solid #2A98DA; border-radius: 2px; padding: 5px 0px 5px 10px; font-weight: bold; margin: 0 0 15px 0; /* 調整了 margin,只留下方 15px */ color: #333; line-height: 1.5; background-color: #f8f8f8; /* --- 樣式合併結束 --- */}.toc-list { list-style: none; padding-left: 0;}.toc-list li { margin: 8px 0;}.toc-list a { color: #2A98DA; text-decoration: none;}.toc-list a:hover { text-decoration: underline;}.back-to-top { display: block; margin-top: 10px; font-size: 0.9em; color: #666;}本文章目錄 探索《飢荒》遠古聖殿迷宮:告別迷路的權威攻略document.currentScript.previousElementSibling.href = location.href.split('#')[0] + '#intro'; 遠古聖殿迷宮結構與入口指引document.currentScript.previousElementSibling.href = location.href.split('#')[0] + '#structure'; 聖殿路標的祕密:辨識方向的關鍵document.currentScript.previousElementSibling.href = location.href.split('#')[0] + '#signpost_secret'; 《飢荒》遠古聖殿完整迷宮地圖與導航document.currentScript.previousElementSibling.href = location.href.split('#')[0] + '#map_guide'; 推薦路線與迷路應對策略document.currentScript.previousElementSibling.href = location.href.split('#')[0] + '#routes_lost'; 《飢荒》遠古聖殿迷宮攻略重點回顧document.currentScript.previousElementSibling.href = location.href.split('#')[0] + '#conclusion'; 遠古聖殿迷宮走法_常見問題Q&Adocument.currentScript.previousElementSibling.href = location.href.split('#')[0] + '#faq'; 探索《飢荒》遠古聖殿迷宮:告別迷路的權威攻略 親愛的《飢荒》冒險家們,你是否曾在地底深處的遠古聖殿迷宮中迷失方向,面對無盡的走廊和重複的房間感到絕望?別擔心!本篇攻略將以最專業、最口語化的方式,揭露遠古聖殿迷宮的奧祕,幫助你徹底掌握這個複雜的地下世界,讓你每次探險都能暢行無阻! 《飢荒》的遠古聖殿,自從檔案室(Archives)更新後,便成為許多玩家的新挑戰。它的房間設計環環相扣,卻缺乏明確的導引,導致許多人在其中來回穿梭卻找不到正確的道路。我們深入研究後發現,要征服這座迷宮,核心關鍵在於理解其獨特的結構,並善用「聖殿路標」所隱藏的祕密。 遠古聖殿迷宮結構與入口指引 首先,讓我們來瞭解遠古聖殿的進入方式與基本構造。遠古聖殿只能從地表海上的大漩渦進入,你將會直接落入「沉洞房間」。接下來,必須在檔案室成功供電後,才能使用沉洞房間內的「聖殿路標」,進而傳送到「面具室」,再繼續前進即可抵達「聖殿入口室」。 在扣除沉洞房間、面具室以及科雷尚未實裝的房間後,當前版本的遠古聖殿總共有 16 個獨立房間。起初,我們觀察到這些房間似乎以四條垂直的房間列排列,每列有四個房間相互連接,中間兩列似乎還與兩側房間相連,讓人誤以為這是個雙層結構。 在上面這張地圖中: 虛線 表示房間與另一側邊緣的房間相連接,代表你可以從一側傳送到另一側的「對面」房間。 箭頭 表示單向通行,表示該路徑只能朝箭頭方向前進。 灰底房間 表示具有獨特標誌性的房間,通常容易辨認。 白底房間 表示無明顯標誌性的房間。 圖例 則清晰標示了四個方向聖殿路標的紋路樣式,幫助你對照辨識。 有了這份地圖和辨識方向的手段,無論你想去哪個房間,都能輕而易舉。舉例來說,如果你目前在「入口室」,想要前往「主幹道」,也就是要「向前走」,那麼你只需要在當前房間中,找到底座具有「212」特徵(請對照圖例)的聖殿路標並使用即可! 推薦路線與迷路應對策略 為了幫助你更有效率地探險,我們整理了幾條實用的推薦路線: 快速探索路線: 在進入迷宮後,可以嘗試走「入口室 → 主幹道 → 謎題室 → 雕像護衛」這條路線,快速抵達一些核心區域。 返回路線一: 如果你需要從深處返回,可以選擇「雕像護衛 → 棕飲水機 → 走廊1 → 入口室」。 返回路線二: 另一條返回路徑是「雕像守衛 → 發電室 → 走廊2 → 入口室」。 萬一不小心迷路了怎麼辦? 別慌張! 有標誌房間: 如果你所在的房間有獨特的標誌性(地圖上為灰底),只需根據這些標誌確認你的位置,再對照地圖和路標指示方向,就能繼續前進。 無標誌房間: 如果你發現自己身處在一個沒有明顯標誌的房間(地圖上為白底),也不用擔心。根據我們的經驗,無標誌的房間必定會與至少四個具有標誌性的房間相連。因此,你只需要任意選擇一個路標移動一次,幾乎就能立即到達一個有標誌的房間,從而輕鬆確認你目前的精確位置,並重新規劃路線。 以下廣告滑動後還有帖子內容var custom_call_MIR = function (params) {if ( params === null || params.hasAd === false ) {var divRowSide;for (let index = 0; index < ONEADs.length; index++) {if (ONEADs[index].pub.player_mode === "mobile-inread") {divRowSide = ONEADs[index].pub.slotobj;}}var ins = document.createElement('ins');ins.className = 'clickforceads';ins.setAttribute('style', 'display:inline-block;');ins.setAttribute('data-ad-zone', '18264');divRowSide.appendChild(ins);var js = document.createElement('script');js.async = true;js.type = 'text/javascript';js.setAttribute('src', '//cdn.holmesmind.com/js/init.js');js.onload = function(){console.log('[ONEAD MIR] ClickForce Loaded');};divRowSide.appendChild(js);}};var _ONEAD = {};_ONEAD.pub = {};_ONEAD.pub.slotobj = document.getElementById("oneadMIRDFPTag");_ONEAD.pub.slots = ["div-onead-ad"];_ONEAD.pub.uid = "1000509";_ONEAD.pub.external_url = "https://onead.onevision.com.tw/";_ONEAD.pub.scopes = ["spotbuy", "speed"];_ONEAD.pub.player_mode_div = "div-onead-ad";_ONEAD.pub.player_mode = "mobile-inread";_ONEAD.pub.queryAdCallback = custom_call_MIR;var ONEAD_pubs = ONEAD_pubs || [];ONEAD_pubs.push(_ONEAD);var truvidScript = document.createElement('script'); truvidScript.async = true; truvidScript.setAttribute('data-cfasync','false'); truvidScript.type = 'text/javascript'; truvidScript.src = '//stg.truvidplayer.com/index.php?sub_user_id=597&widget_id=3309&playlist_id=2381&m=a&cb=' + (Math.random() * 10000000000000000); var currentScript = document.currentScript || document.scripts[document.scripts.length - 1]; currentScript.parentNode.insertBefore(truvidScript, currentScript.nextSibling); 遠古聖殿迷宮走法_常見問題Q&A Q:遠古聖殿迷宮到底有幾層? A:經過我們的實測與地圖整理,遠古聖殿迷宮並非多層結構,而是單層設計。它透過邊緣房間的首尾相連,形成一個循環且複雜的迷宮。 Q:如何才能進入遠古聖殿? A:你需要從地表海上的大漩渦進入,會先抵達「沉洞房間」。接著,必須先完成檔案室的供電,才能使用沉洞房間的「聖殿路標」傳送至「面具室」,再往前走即可到達「聖殿入口室」。 Q:聖殿路標的底座紋路有什麼作用? A:聖殿路標的底座紋路是辨識方向的關鍵!共有四種不同樣式,每種樣式代表一個特定的行進方向。對照攻略中的圖例,就能知道哪個路標會帶你往哪個方向走。 Q:如果我在迷宮中迷路了,該怎麼辦? A:如果你身處一個沒有明顯標誌的房間,不用擔心。因為這些房間必定會連接到有標誌的房間,你只需任意選擇一個聖殿路標移動一次,通常就能抵達一個有標誌的房間,從而確認你的當前位置。 Q:迷宮中的「虛線」和「箭頭」代表什麼意思? A:「虛線」表示迷宮的邊緣房間會首尾相連,你可以從一側傳送到另一側的對應房間。「箭頭」則表示該路徑是單向通行,只能朝箭頭所指的方向移動。 Q:遠古聖殿總共有多少個房間? A:扣除進入的沉洞房間、面具室以及科雷尚未實裝的房間,遠古聖殿目前總共有 16 個獨立的房間。 《飢荒》遠古聖殿迷宮攻略重點回顧 💪 掌握路標: 聖殿路標的底座紋路是你在遠古聖殿迷宮中唯一可靠的指南,務必對照圖例學習辨識。🧭 理解結構: 迷宮是單層且邊緣循環的設計,這有助於你在腦海中建立清晰的空間概念。🗺️ 善用工具: 結合本攻略提供的地圖與推薦路線,將能大幅提升你的探索效率與生存機率。 |
