|
發佈時間: 2026-1-11 19:27
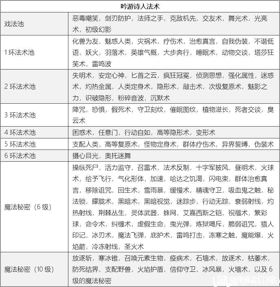
正文摘要:《柏德之門3》主控詩弓 Build 快速閱讀精華 🚀 核心構建: 10級劍舞詩人 + 2級戰士💪 屬性優先: 敏捷 (高傷害、命中) 魅力 (高法術豁免難度、控制成功率)🎯 關鍵專長: 敏捷+2 (兩次提升) 或 神射手 (強力增傷)🏹 推薦武器: 泰坦弓 (終極弓) 前期可使用雙手弩🛡️ 核心防具與飾品: 奧術敏銳頭 (高法術豁免難度) 神祕無賴頭箍 (附贈動作施放控制法術)🧙♀️ 必備控制法術: 不諧低語、塔莎狂笑術、人類定身術、催眠圖紋、恐懼、怪物定身術🔑 戰術精髓: 利用附贈動作施放控制法術,再以高敏捷弓箭進行強力輸出,輕鬆掌控戰場! .article-toc { border: 1px solid #ddd; padding: 15px; background: #f9f9f9; border-radius: 6px; margin: 20px 0; width: 90%;}.article-toc br { display: none;}.toc-title { /* --- 以下是合併進來的 H2 樣式 --- */ font-size: 1.25em; /* 125% */ border-left: 5px solid #2A98DA; border-radius: 2px; padding: 5px 0px 5px 10px; font-weight: bold; margin: 0 0 15px 0; /* 調整了 margin,只留下方 15px */ color: #333; line-height: 1.5; background-color: #f8f8f8; /* --- 樣式合併結束 --- */}.toc-list { list-style: none; padding-left: 0;}.toc-list li { margin: 8px 0;}.toc-list a { color: #2A98DA; text-decoration: none;}.toc-list a:hover { text-decoration: underline;}.back-to-top { display: block; margin-top: 10px; font-size: 0.9em; color: #666;}本文章目錄 詩弓Build核心整理:為何它是你的最佳選擇?document.currentScript.previousElementSibling.href = location.href.split('#')[0] + '#bard_bow_intro'; 詳細構築步驟與配裝指南document.currentScript.previousElementSibling.href = location.href.split('#')[0] + '#bard_bow_setup'; - 能力值與種族選擇document.currentScript.previousElementSibling.href = location.href.split('#')[0] + '#ability_race'; - 專長點法建議document.currentScript.previousElementSibling.href = location.href.split('#')[0] + '#feat_allocation'; - 裝備配置:從前期到後期document.currentScript.previousElementSibling.href = location.href.split('#')[0] + '#equipment_guide'; 關鍵法術與技能選擇:讓敵人動彈不得document.currentScript.previousElementSibling.href = location.href.split('#')[0] + '#key_spells'; 常見問題Q&Adocument.currentScript.previousElementSibling.href = location.href.split('#')[0] + '#faq'; 詩弓Build核心整理:為何它是你的最佳選擇? 在《柏德之門3》的廣闊世界中,尋找一個既能輸出又能控場的Build,一直是許多玩家的夢想。今天,我們將深入探討一套極受好評的主控詩弓Build,它以吟遊詩人為核心,融合戰士的精華,讓你無論是在前期開荒還是後期推圖,都能輕鬆應對各種挑戰。這套Build的核心概念是:透過高敏捷的弓箭輸出,搭配詩人強大的控制法術,並利用附贈動作施法,達到戰場的全方位掌控。 本攻略建議的構建方式是10級劍舞詩人搭配2級戰士,這能讓你在擁有詩人豐富的法術表和吟遊激勵的同時,額外獲得戰士的行動如潮(Action Surge)和箭術戰鬥風格,大幅提升傷害與靈活性。 《柏德之門3》主控詩弓 Build 重點回顧 本攻略推薦的10級劍舞詩人 + 2級戰士是當前版本中極為靈活且強大的弓箭手Build,兼顧了傷害與控場。透過敏捷與魅力的優先點選,以及泰坦弓、奧術敏銳頭、神祕無賴頭箍等核心裝備的搭配,你將能發揮詩弓的最大潛力。善用附贈動作施放控制法術的機制,將讓你成為戰場上無法被忽視的節奏大師,輕鬆掌控戰局,讓敵人無從招架! 以下廣告滑動後還有帖子內容var custom_call_MIR = function (params) {if ( params === null || params.hasAd === false ) {var divRowSide;for (let index = 0; index < ONEADs.length; index++) {if (ONEADs[index].pub.player_mode === "mobile-inread") {divRowSide = ONEADs[index].pub.slotobj;}}var ins = document.createElement('ins');ins.className = 'clickforceads';ins.setAttribute('style', 'display:inline-block;');ins.setAttribute('data-ad-zone', '18264');divRowSide.appendChild(ins);var js = document.createElement('script');js.async = true;js.type = 'text/javascript';js.setAttribute('src', '//cdn.holmesmind.com/js/init.js');js.onload = function(){console.log('[ONEAD MIR] ClickForce Loaded');};divRowSide.appendChild(js);}};var _ONEAD = {};_ONEAD.pub = {};_ONEAD.pub.slotobj = document.getElementById("oneadMIRDFPTag");_ONEAD.pub.slots = ["div-onead-ad"];_ONEAD.pub.uid = "1000509";_ONEAD.pub.external_url = "https://onead.onevision.com.tw/";_ONEAD.pub.scopes = ["spotbuy", "speed"];_ONEAD.pub.player_mode_div = "div-onead-ad";_ONEAD.pub.player_mode = "mobile-inread";_ONEAD.pub.queryAdCallback = custom_call_MIR;var ONEAD_pubs = ONEAD_pubs || [];ONEAD_pubs.push(_ONEAD);var truvidScript = document.createElement('script'); truvidScript.async = true; truvidScript.setAttribute('data-cfasync','false'); truvidScript.type = 'text/javascript'; truvidScript.src = '//stg.truvidplayer.com/index.php?sub_user_id=597&widget_id=3309&playlist_id=2381&m=a&cb=' + (Math.random() * 10000000000000000); var currentScript = document.currentScript || document.scripts[document.scripts.length - 1]; currentScript.parentNode.insertBefore(truvidScript, currentScript.nextSibling); 《柏德之門3》主控詩弓 Build 常見問題Q&A Q:為什麼這個Build要選擇10級劍舞詩人搭配2級戰士,而不是純詩人或純戰士? A:我們實測後發現,10級劍舞詩人提供了豐富的吟遊激勵、法術表和額外攻擊,而2級戰士則帶來了「箭術」戰鬥風格(+2命中)和「行動如潮」(一回合額外主要動作),這兩者結合能讓詩弓在擁有強大控場的同時,具備極高的物理輸出爆發力,達到最佳平衡。 Q:敏捷和魅力哪個屬性在這個Build中更重要? A:兩者都非常重要。敏捷直接影響你的弓箭命中、傷害和AC,是物理輸出和生存的基礎。魅力則決定你的法術豁免難度,影響控制法術的成功率。本攻略建議初期優先將敏捷和魅力都點到16,後期再透過專長提升至20。 Q:前期沒有推薦的那些核心裝備怎麼辦?有什麼替代方案嗎? A:在沒有泰坦弓時,任何高稀有度的雙手弩或長弓都能作為良好過渡。奧術敏銳頭和神祕無賴頭箍是第二章和第三章的核心,在這之前,你可以透過馬友夫杖和戰法師力靈藥來暫時提升法術豁免難度,以確保控制法術的有效性。 Q:詩人的控制法術那麼多,有哪些是必學的? A:我們強烈建議學習不諧低語、塔莎狂笑術、人類定身術、催眠圖紋、恐懼和怪物定身術。這些法術能提供單體硬控、範圍硬控和軟控,讓你能夠針對不同敵人採取靈活的戰術。 Q:裝備了「神祕無賴頭箍」後,附贈動作施放控制法術是什麼意思? A:這是一個極其強大的機制!通常施放法術需要消耗主要動作,但有了神祕無賴頭箍,你的第一個控制法術可以在回合中以附贈動作施放。這意味著你可以在一回合內,先用附贈動作對敵人施加控制(如定身),然後再用主要動作搭配行動如潮,進行多次弓箭攻擊,瞬間爆發大量傷害並鎖死目標。 Q:除了文中提到的法術和裝備,還有哪些是詩弓Build可以考慮的? A:如果你發現法術位喫緊,可以考慮一些捲軸作為補充。在裝備選擇上,任何能提升敏捷、魅力、命中或提供額外動作/附贈動作的飾品,都是值得留意的。戰鬥中,別忘了利用吟遊激勵來輔助隊友或自己,提升戰鬥效率。 |
